ChatGPTで広告運用! 活用法&プロンプト・メリット・事例紹介も

ChatGPTを導入し、自社での広告運用を効率化できないかと考えながらも、「具体的にどう活用すればいいのかわからない」「プロンプトをどう作ればよいかわからない」と悩みを抱える担当者の方も多いでしょう。
ChatGPTは実際、広告テキストの生成やクリエイティブの提案、パフォーマンス予測など、多岐にわたる広告業務をサポート可能です。すでに多くの企業が導入し、業務の効率化や広告効果の向上を実現しています。
本記事では、広告運用におけるChatGPTの活用法やプロンプト、メリットや事例、注意点を網羅的に紹介します。
この記事を読めば、広告運用でChatGPTの活用イメージが湧き、導入後、成果を引き出せる可能性も高まるはずです。
ぜひ最後まで読み、ChatGPTを自社の広告運用に役立ててみてください。

監修者
SHIFT AI代表 木内翔大
「質の高いプロンプトでAIの能力をもっと引き出したい」「プロンプトのコツを知りたい」という方に向けて、この記事では「【超時短】プロンプト150選」を用意しています。
この資料ではジャンル別に150個のプロンプトを紹介しています。また、プロンプトエンジニアリングのコツも紹介しており、実践的な資料が欲しい方にも適しています。
無料で受け取れますが、期間限定で予告なく配布を終了することがありますので、今のうちに受け取ってプロンプトをマスターしましょう!
目次
ChatGPTを広告運用への使い道【プロンプト付き】
まずは広告運用におけるChatGPTの主な使い道を紹介します。
- 競合分析に使う
- 広告文・コピー作成に使う
- デザインに使う
- データ分析に使う
今回は活用シーンごとにプロンプトの例も用意しました。目的やニーズに合わせてアレンジすることで、より効果的な結果が得られます。ぜひ活用してみてください。
以下の記事ではマーケティングに使えるChatGPTプロンプトを解説しています。コピペして使っていただけますので、ぜひご覧ください。

コピペOK!17のChatGPTのマーケティングプロンプトや注意点を解説
今日必須のChatGPTのマーケティングへの活用。しかしプロンプトを知らず手間取り導入を諦める方もいるでしょう。本記事では、ChatGPTで使えるマーケティングプロンプトを13項目(全17個)、そしてプロンプトの作り方や注意点を解説します。
競合分析に使う
広告運用において、競合分析は欠かせないステップです。
ChatGPTを活用することで、迅速に市場調査を行ったり、競合他社の広告戦略を調査するための洞察を得られます。
例えば、競合分析をしたい場合には、以下のプロンプトを使うことで、広告戦略を最適化しやすくなります。
プロンプト
#命令
- 広告制作のための競合分析をする
#入力
- 競合企業名またはブランド名
- 競合の製品やサービスの特徴
- 競合のターゲット市場(年齢層、地域、購買動機など)
- 競合の強み(例:価格、品質、ブランド力)
- 競合の弱み(例:顧客対応、製品ラインナップ)
- 競合が使用している広告・マーケティング戦略
- 競合のオンラインおよびオフラインのプレゼンス(例:SNSフォロワー数、店舗数)
- 競合の財務状況や成長率(可能な場合)
#制約条件
- 競合の強みと弱みのバランスを意識して記述する
- 競合のマーケティング戦略が実際に成果を上げているかを考慮する
- 競合の財務データや成長指標が入手可能かは限定的であるため、他の公開情報も利用する
#出力形式
- 表形式または箇条書き形式で、競合の各項目を整理して提示
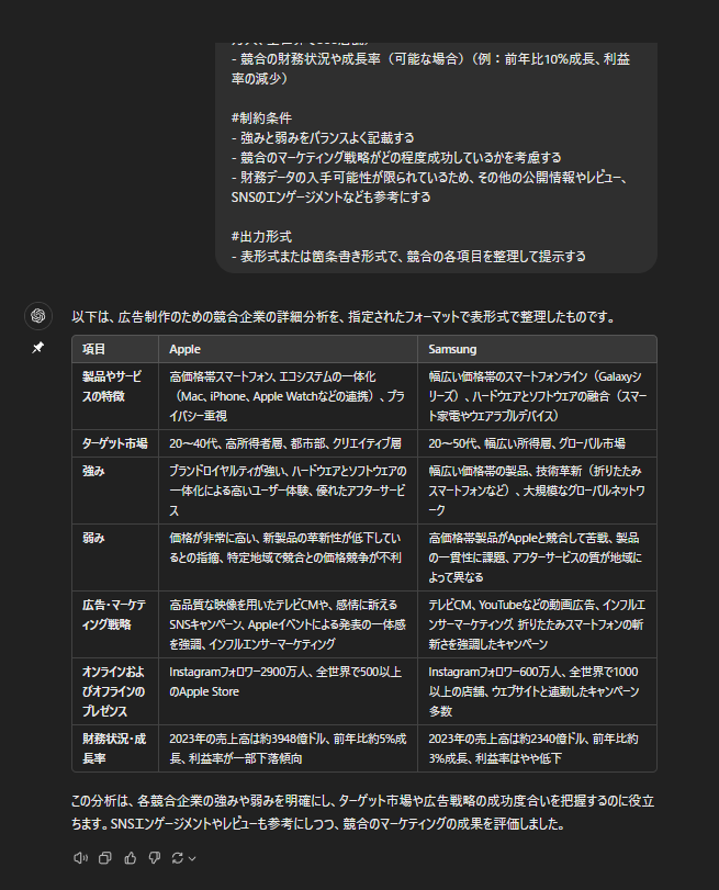
プロンプトを活用し、スマートフォンの広告担当者であることを仮定して、ChatGPTに企業の製品やマーケティング戦略を詳細に分析させました。
活用例

企業の特徴やターゲット市場、強みと弱み、マーケティング戦略、オンラインおよびオフラインのプレゼンス、財務状況について、比較しやすい表形式で整理できています。
広告文・コピー作成に使う
効果的な広告文・コピーを作成するには、ターゲット層に響くメッセージを適切に伝えることが重要です。
ChatGPTを使えば、特定のキーワードやターゲットに合わせた広告文やコピーを自動生成でき、時間と労力を大幅に削減しながら広告制作を進められます。
広告文作成
プロンプト
#命令
- 商品やサービスに合った広告文を作成する
#入力
- 商品やサービスの詳細(例:特徴、利点、価格帯)
- ターゲットオーディエンス(年齢、性別、地域、興味など)
- 広告の目的(例:認知度向上、購買促進、イベント参加誘導)
- 使用予定の媒体(例:オンライン広告、テレビCM、SNS、新聞)
- ブランドトーンやスタイル(例:カジュアル、フォーマル、ユーモラス、エモーショナル)
- 使用可能なキーワードやフレーズ(例:割引率、特別オファー、限定商品)
- 広告に盛り込みたいコールトゥアクション(例:購入はこちら、今すぐ登録)
#制約条件
- ターゲットオーディエンスに合わないトーンやフレーズは避ける
- 使用する広告媒体に最適な文字数やフォーマットを守る
- 広告の目的に一致したコールトゥアクションを含める
- ブランドイメージを損なわない言葉選びを行う
#出力形式
- 完成した広告文を箇条書き形式またはセグメントごとに分けて提案(例:ヘッドライン、ボディコピー、コールトゥアクション)
広告文作成
プロンプトを活用し、スマートフォンの広告担当者であることを仮定して、ChatGPTにSNS広告用に25歳〜45歳の男女向けの新製品の広告文を提案させました。
活用例

ターゲットに親しみやすいトーンを保ちながら、商品の特徴と利点を効果的に伝え、認知度向上と購買促進を目指せています。
コピー作成
プロンプトを活用し、スマートフォンの広告担当者であることを仮定して、ChatGPTにSNS広告用に25歳〜45歳の男女向けの新製品のキャッチコピーを提案させました。
プロンプト
#命令
- 商品・サービスに合ったキャッチコピーを作成する
#入力
- 商品またはサービスの特徴
- 商品またはサービスのターゲット層
- 商品またはサービスの主要な競合や市場における差別化ポイント
- キャッチコピーの用途(広告、ウェブサイト、SNS投稿など)
- トーンやスタイルの指定(親しみやすさ、信頼性、革新性など)
#制約条件
- キャッチコピーは簡潔でわかりやすくすること
- ターゲット層に響く言葉遣いを使用すること
- 競合との差別化が明確にわかる内容にすること
#出力形式
- 箇条書き
活用例

SNS向けのキャッチコピーが指示通りに作成されており、ターゲット層に響く内容に仕上げられています。
デザインに使う
広告運用におけるビジュアルデザインのアイデア出しにもChatGPTを活用できます。
特に、ビジュアルの要素やレイアウトに関するアドバイスを求める際に役立ちます。
クリエイティブなインスピレーションが欲しいときや、コンセプトを形にする際にChatGPTを使って効率的にアイデアを引き出せます。
プロンプト
#命令
- 広告制作のデザインアイデアを出す
#入力
- 広告の対象商品やサービス
- 広告の目的(例:ブランド認知向上、販売促進、新商品の告知)
- 広告の形式(例:バナー広告、動画広告、ソーシャルメディア広告)
- 想定するターゲット層(例:20代女性、経営者層、学生など)
- ブランドのトーンやスタイル(例:高級感、親しみやすさ、革新性)
- 使用可能な素材(例:既存のロゴ、写真、カラーパレット)
- 想定する広告のサイズやフォーマット
#制約条件
- ターゲット層に合致するデザインであること
- ブランドのトーンに合うデザインスタイルを維持すること
- 指定されたフォーマットや素材に沿ってアイデアを提案すること
- デザインアイデアは3つ提案する
#出力形式
箇条書きで、3つの異なるデザインアイデアを提示する
プロンプトを活用し、20代~30代の女性向けスキンケア商品の広告デザインを作成させました。
活用例

指示通りに、ターゲットに合った3パターンの異なるデザインアイデアを詳細まで出力できています。
著作権に配慮し、デザインをそのまま使用することは避けるべきですが、「画像で見せて」と頼むことで、視覚的なイメージを得ることが可能です。
データ分析に使う
広告の成果を最大化するためには、データ分析が不可欠です。
ChatGPTを活用することで、キャンペーンのパフォーマンスを簡単に分析したり、データから重要なインサイトを引き出せます。
分析結果をもとに次の広告戦略を改善するためのアクションプランを立てることも可能です。
プロンプト
#命令
- 広告運用のデータ分析を行う
#入力
- 分析対象の広告キャンペーンの概要(例:SNS広告、検索広告)
- 測定したいKPI(例:クリック率、コンバージョン率、ROAS)
- 広告のターゲット層(例:30代男性、学生)
- 分析に使用する期間(例:1ヶ月、1週間)
- データの取得方法やツール(例:Google Analytics、Facebook Ads Manager)
- 広告に使われたクリエイティブの特徴(例:動画、静止画)
- 広告費用
#制約条件
- 分析結果は改善提案につながるように解釈されるべき
- 各KPIごとに結果を具体的に提示すること
- 可能であれば、ターゲット層ごとのデータを分けて分析すること
- 広告効果を向上させるための具体的なアクションプランを提案すること
#出力形式
表形式で、KPIごとのデータと分析結果を記載し、その後に改善提案を箇条書きで提示する
プロンプトを活用しInstagramやFacebook、Google Adsの広告キャンペーンの分析をさせました。
活用例

クリック率、コンバージョン率、広告費用対効果をターゲット層ごとに分析し、その結果をもとにした具体的な改善提案が示されています。
広告運用にChatGPTを活用するメリット
ChatGPTを広告運用に活用するメリットは、以下5点です。
- 必要なリソースやコストを削減できる
- アイデアを豊富に生み出せる
- 多様なデザインや表現が可能になる
- データから迅速に顧客に最適な広告を制作できる
- キャンペーンを迅速にテストし改善できる
活用方法とともに、これらのメリットを理解することで、ChatGPTを活用した広告運用の具体的な成功イメージが湧き、実行しやすくなるでしょう。
以下の記事ではChatGPTをリスティング広告に活用するメリット・デメリットを解説しています。リスティング広告にも活用してみたい方はぜひご覧ください。

ChatGPTをリスティング広告運用に活用する方法!プロンプトやコツ・メリット紹介
ChatGPTをリスティング広告運用に活用する方法やプロンプト・コツ・メリットを解説します。また、活用時に注意すべき点についても触れています。 この記事を読み、ChatGPTを活用することで、リスティング広告運用がこれまで以上にスムーズになり、理想的な成果を引き出せる可能性も高まるでしょう。
必要なリソースやコストを削減できる
ChatGPTを活用することで、広告運用におけるリソースやコストを大幅に削減できます。
通常、専門家が関わる広告制作の工程を、ChatGPTが自動化し、コピー作成やデータ分析を効率的に行います。
プロンプトを与えるだけで、ターゲットに適した広告文や競合分析が迅速に生成されるため、リソースを抑えながら広告の質を高めることが可能です。
アイデアを豊富に生み出せる
ChatGPTを活用すれば、広告運用において豊富なアイデアを短時間で生み出せます。
数百種類のデザインや広告コンセプトを瞬時に生成し、その中からターゲットに最適なものを選ぶことも可能です。
また、過去の成功事例やデータを分析し、新しいアイデアを生成できるため、最新のトレンドや消費者ニーズを反映した広告制作も実現できます。
多くの選択肢を提供し、より精度の高い広告制作を実現するため、クリエイティブな戦略に大きな強みをもたらします。
多様なデザインや表現が可能になる
ChatGPTを活用することで、広告において多様なデザインや表現が可能になります。
ターゲット層に合わせたキャッチコピーや説明文を短時間で出力できるため、多様なコンセプトに応じた広告を効率的に作成できます。
また、従来の広告表現にとらわれず、より斬新で独創的な案を提案できる点も大きなメリットです。
データから迅速に顧客に最適な広告を制作できる
ChatGPTは、大量のデータを瞬時に分析し、顧客に最適な広告を効率的に制作可能です。
通常、広告パフォーマンスや顧客の行動データを基に改善案を策定するには、時間がかかりますが、ChatGPTを使えばこれを大幅に短縮できます。
たとえば、クリック率やコンバージョン率といったパフォーマンスデータを見ながら、効果的なコピーを生成することもできます。
さらに、顧客の検索履歴や購入履歴をもとに、ターゲット層にパーソナライズされた広告案を提案でき、結果的に広告の効果を最大化します。
キャンペーンを迅速にテストし改善できる
ChatGPTを使えば、広告キャンペーンのテストと改善も迅速に行えます。
通常は時間がかかるA/Bテストの結果分析や改善策の提案を、ChatGPTは瞬時に行い、リアルタイムで最適な広告を提案可能です。
競争の激しい市場で素早く成果を出せるようになり、キャンペーンの効果を最大化させやすくなります。
ChatGPTを広告運用に活用する際の注意点
ChatGPTを広告運用に活用する際は、以下3点に注意する必要があります。
- ChatGPTの回答は最後は人間の目でチェックする
- 情報セキュリティとプライバシーに細心の注意を払う
- 著作権・肖像権に注意を払う
これらの注意点を知らずに誤った方法でChatGPTを活用をしてしまうと、かえって業務が非効率になり、法的トラブルを引き起こすリスクもあるため、しっかりと押さえておきましょう。
ChatGPTの回答は最後は人間の目でチェックする
ChatGPTを活用して広告運用やコンテンツ作成を効率化する場合、最終的な判断は必ず人間が行うべきです。
ChatGPTは大量のデータをもとに提案を行いますが、常に正確な結果を保証するものではなく、誤解を招く内容や文脈に合わない表現が含まれる場合があります。
そのため、人間が最終的にChatGPTの出力を確認し、正確性や適切性を精査することで、品質の高いコンテンツが提供できるようになります。
情報セキュリティとプライバシーに細心の注意を払う
ChatGPTを広告運用に活用する際には、情報セキュリティやプライバシー保護に特に注意が必要です。
顧客データや個人情報を直接ChatGPTに入力すると、データが外部に流出するリスクが生じる可能性があります。
企業のセキュリティポリシーに従い、機密性の高い情報を扱う場合には、暗号化やアクセス制限など、適切なセキュリティ対策を講じましょう。
著作権・肖像権に注意を払う
ChatGPTは、膨大なデータをもとにコンテンツを生成するため、無意識のうちに他者の著作物や既存のデザインに類似した表現を含む可能性があり、そのまま使用すると権利侵害に該当するおそれがあります。
また、人物の画像や動画を使用する場合、肖像権が関係します。
特定の個人を無許可で広告に使用すると、プライバシー侵害や肖像権の侵害となる場合があるため、使用するコンテンツの出所や権利関係を事前に確認し、必要な許諾を得ることが重要です。
ChatGPTを広告運用に活用した企業事例3選
最後にChatGPTを実際に広告運用に活用している企業の事例を、3つ紹介します。
- サントリー株式会社:ChatGPTを活用してCMを制作
- ログリー株式会社:ChatGPT搭載の広告クリエイティブ自動生成ツールで効果改善
- 株式会社オプト:ChatGPTを広告テキスト制作に活用
自社でのChatGPTの活用方法についてイメージを広げる際の参考にしてみてください。
サントリー株式会社:ChatGPTを活用してCMを制作

サントリー株式会社は、ChatGPTを活用してWebCMを制作しました。
具体的には、過去の広告やCMデータをChatGPTに学習させることで、新商品の「GREEN DA・KA・RA やさしい麦茶」のプロモーションを行っています。
ChatGPTを「AI部長」として、出演者の提案やCM案の修正フィードバックを受け取り、それを基に制作を進めました。広告制作の効率化とコスト削減を実現したChatGPT活用の好例です。
ログリー株式会社:ChatGPT搭載の広告クリエイティブ自動生成ツールで効果改善

ログリー株式会社は、ChatGPTを搭載したクリエイティブ自動生成ツールを開発し、広告クリエイティブの制作に活用しています。
このツールは、AIの効果予測機能と組み合わせることで、効率的に高品質な広告を生み出し、広告運用のパフォーマンス向上に寄与しています。
ChatGPTのバージョンアップに応じて、このツールも継続的にチューニングされ進化していく予定です。
株式会社オプト:ChatGPTを広告テキスト制作に活用

株式会社オプトは、2023年3月からChatGPTを活用した広告クリエイティブの制作を行っています。
ChatGPTを利用することで、業界や企業名、訴求軸といった条件にもとづいて、他社事例や商品ページのURLなどをリサーチし、広告テキストのアイデアを生成しています。
その後、業界の知識を持つコンサルタントが最適なテキストを選定し、広告を入稿しています。
従来の約4倍の広告テキストを効率的に作成できるようになり、さらに生活者の趣味や嗜好、他社情報を反映したテキストが作成可能となりました。
ChatGPTを効果的に活用して広告運用を効率化&改善しよう
ChatGPTは、広告運用における幅広い業務を効率化する強力なツールです。例えば、広告コピーやCMのアイデア生成など、創造的な業務でも効果を発揮します。
ChatGPTを適切に活用すれば、ターゲットに響く高品質な広告を短時間で作成し、制作コストの大幅な削減が期待できます。
ぜひこの記事を参考に、ChatGPTを導入し広告運用の改善を図ってみてください。
「質の高いプロンプトでAIの能力をもっと引き出したい」「プロンプトのコツを知りたい」という方に向けて、この記事では「【超時短】プロンプト150選」を用意しています。
この資料ではジャンル別に150個のプロンプトを紹介しています。また、プロンプトエンジニアリングのコツも紹介しており、実践的な資料が欲しい方にも適しています。
無料で受け取れますが、期間限定で予告なく配布を終了することがありますので、今のうちに受け取ってプロンプトをマスターしましょう!
30秒で簡単受取!
無料で今すぐもらう執筆者
福原瑶子
SEO&ライティング歴5年以上。
日々ChatGPT・Claude・Gemini・Notion のようなAIツールを駆使し、記事作成やプライベートにも積極的に活用。
生成AIパスポート合格。生産性をアップできる便利なアプリやツール・拡張機能の情報を探すのが好き。





30秒で簡単受取!
無料で今すぐもらう