ChatGPTで要件定義を効率化!4つの事例で手順と詳細なプロンプトも紹介

システムやサービス、アプリを開発する際、成功の鍵は要件定義にかかっているといっても過言ではありません。
ただ、重要な工程であるため、要件定義には時間がかかってしまうというのが現状です。
実は、ChatGPTを使用すれば、要件定義が効率化できることをご存知でしたか。
本記事では、ChatGPTを用いて要件定義を行う4つの手順と、2つの注意点を解説します。具体的なシステムを対象にした要件定義の流れも紹介するので、イメージしやすい内容になっています。
この記事を読み、ChatGPTを使って要件定義を行えるようになれば、個人だけでなく組織全体の業務効率アップにつながるでしょう。
基本設計に関わるSEや、プロジェクトリーダーはぜひ最後までご覧ください。
※本記事は、ChatGPT最新モデルの「GPT-5」に対応しています

監修者
SHIFT AI代表 木内翔大
「質の高いプロンプトでAIの能力をもっと引き出したい」「プロンプトのコツを知りたい」という方に向けて、この記事では「【超時短】プロンプト150選」を用意しています。
この資料ではジャンル別に150個のプロンプトを紹介しています。また、プロンプトエンジニアリングのコツも紹介しており、実践的な資料が欲しい方にも適しています。
無料で受け取れますが、期間限定で予告なく配布を終了することがありますので、今のうちに受け取ってプロンプトをマスターしましょう!
目次
要件定義とは
要件定義とは、システムやアプリといった製品やサービスを開発する際に、どのような内容にするか、どこまで実装するかなど要件をまとめる工程です。
詳細設計やプログラミングなどの後工程は、要件定義の内容に沿って進められます。
後工程で手戻りが発生しないよう、プロジェクトの目的や機能要件、非機能要件などを詳細に検討し、書面を作成しなければなりません。
具体的な機能や、インタフェースについても規定して、場合によってはユーザーと共有することも求められます。
幅広い範囲をカバーする重要な工程であるため、通常は要件定義に多大な時間がかかってしまいます。
時間のかかる要件定義を、品質を落とさずに効率化する方法がChatGPTの活用です。
以下の記事では、ChatGPTのプログラミングへの活用やコツ、各ツールのプログラミング能力の比較について解説しています。ぜひあわせてご覧ください。

ChatGPTでプログラミングが超効率的に!?4つの活用法や注意点などを紹介!
ChatGPTをプログラミングに活用することで、効率や正確性が大幅に向上します。本記事では、ChatGPTをプログラミングに活用する方法や注意点、ChatGPTの各モデルの性能比較などを詳しく解説します。
ChatGPTで要件定義を行う4つの手順を紹介
実際に、ChatGPTで要件定義を行うには、以下の4つの手順が重要です。
手順1:対象とするシステム・サービスの概要を決める
手順2:ChatGPTに問い合わせて機能を洗い出す
手順3:ChatGPTに問い合わせて使用する画面を洗い出す
手順4:ChatGPTに問い合わせて画面の詳細化を行う
具体的にイメージするために、顧客管理システムを題材に詳しく見ていきます。
手順1:対象とするシステム・サービスの概要を決める
最初に行うのが対象となるシステム・サービスの概要を決めることです。
概要が決まらないまま要件定義を行おうとすると、ChatGPTから得られる回答がどこまでも大きくなってしまう可能性があります。
ここでは顧客管理システムを題材に、話を進めていきます。
顧客管理システムは、社内のさまざまなシステムに使用されており、住所や銀行口座など、重要な情報を管理しているシステムです。
ほかのシステムとも関連していることも多いため、イメージしやすいという人もいるでしょう。
顧客管理システムの要件定義を行った結果から、どの程度の粒度で概要をまとめておけばよいか、感覚を掴んでみてください。
手順2:ChatGPTに問い合わせて機能を洗い出す
実際に、ChatGPTを使って、顧客管理システムの機能を洗い出してみましょう。
下記のプロンプトを用いて、ChatGPTに指示を行います。
#命令文
あなたは顧客管理システムに詳しいベテランのシステムエンジニアです。
顧客管理システムを開発するにあたり、どのような機能が必要か教えてください。
すると、ChatGPTからは下記の答えが返ってきました。

了解しました。顧客管理システム(CRM)を設計・開発する際に「最初から入れておくべき機能」と「拡張で入れる機能」を、実装観点も交えて整理します。
# 1) コア機能(MVPで必須)
* **顧客データ管理**
* 取引先(会社)・担当者(人)・見込み客(リード)・商談(案件)の基本オブジェクト
* カスタム項目/タグ/重複検出・マージ/履歴(変更監査)
* **アクティビティ管理**
* 対話ログ(電話・訪問・メール)/メモ/ToDo・リマインド/カレンダー連携
* **パイプライン(商談)管理**
* ステージ定義/確度・金額・予測月/ボード(カンバン)表示/集計(予実・担当別)
* **検索・一覧・ビュー**
* 高速全文検索/保存フィルタ/リスト・カード・ボード表示切替/一括編集
* **レポート・ダッシュボード**
* 既成レポート(新規リード数、成約率、案件滞留、活動量)/カスタムグラフ作成
* **インポート/エクスポート**
* CSV/Excel 取込(マッピング・検証・ロールバック)/APIエクスポート
* **通知**
* 期日・SLA・滞留アラート(メール/アプリ内/プッシュ)
* **権限・セキュリティ**
* ワークスペース/チーム/個人のRBAC、レコード共有、項目レベル権限、監査ログ
* 暗号化(保存・転送)、バックアップ、二段階認証、SSO(SAML/OIDC)
* **設定/管理**
* カスタム項目・レイアウト・検証ルール、参照整合性、サンドボックス環境
# 2) 連携・コミュニケーション
* **メール連携**:受信トレイ同期、送信記録、テンプレ、差し込み、開封/クリックトラッキング
* **カレンダー/会議**:Google/Microsoft 連携、予定作成、オンライン会議リンク自動付与
* **電話/CTI**:発着信記録、自動ポップ、録音の紐づけ
* **フォーム/サイト**:Webフォーム→リード自動登録、UTM/参照元の保存、reCAPTCHA
# 3) ワークフロー/自動化
* ルール(トリガー)→ アクション(担当自動割当、通知、項目更新、ステージ遷移)
* **承認フロー**(値引き・見積承認)
* **Webhooks / iPaaS**(Zapier/Make)/スケジュールジョブ/再試行キュー
# 4) 営業周辺(必要に応じて)
* **見積・受注(軽量CPQ)**:価格表、割引、税、PDF出力、電子署名連携
* **売上予測**:ステージ確度×金額、担当/チーム/期間別
* **テリトリ管理**:地域・業種・規模での自動配分
# 5) マーケ機能(段階導入)
* **セグメント配信**:条件抽出、メール/LINE等の一括配信、ABテスト
* **キャンペーン管理**:リードソース・費用・獲得数・ROI
* **スコアリング**:行動/属性点数化→MQL基準→営業移譲
# 6) サポート/CS(拡張)
* **チケット管理**:SLA、優先度、エスカレーション
* **ナレッジベース**:FAQ、検索、自己解決率
* **満足度/ヘルススコア**:CSAT/NPS、利用・請求連携での解約予兆
# 7) 分析・データ品質
* **データクレンジング**:住所/会社名正規化、重複検知、外部データ付与(企業DB)
* **高度分析**:ファネル、コホート、LTV/チャーン、BI連携(Snowflake/BigQuery)
# 8) AI活用(+α)
* 要約(メール・通話)、**次に取るべき行動**提案、成約確率推定、リードスコア自動学習
* メール下書き、議事録生成、通話文字起こし
# 9) 非機能要件
* **スケーラビリティ**:マルチテナント、行レベルセキュリティ、検索インデックス、非同期処理
* **可観測性**:監視、メトリクス、分散トレース、監査証跡
* **コンプライアンス**:GDPR/CCPA、同意管理、データ保留・削除ポリシー、データ所在
---
## 段階導入のおすすめ
**MVP(1–2ヶ月)**
* 顧客/担当者/案件/活動、検索・ビュー、ダッシュボード基礎、インポート、メール連携、権限、基本ワークフロー
**Phase 2(3–4ヶ月)**
* 見積PDF、承認、テリトリ、マーケのセグメント配信・キャンペーン、電話連携、外部BI
**Phase 3(以降)**
* サポート/チケット、ナレッジ、AI要約/スコア、CPQ強化、サブスクリプション請求連携
---
必要に応じて、想定ユーザー(営業何名・CS何名・マーケ有無)、既存ツールとの連携(会計/請求/MA/コールセンター)を教えていただければ、データモデルと画面モック、ワークフロールールまで具体化してお出しします。
わずか20秒ほどで、顧客管理システムの機能一覧が完成しました。
手順3:ChatGPTに問い合わせて使用する画面を洗い出す
次に生成された機能一覧をもとに、顧客管理システムで使用する画面を洗い出してみましょう。
今度は、下記のプロンプトを実行します。
提案してもらった顧客管理システムで使用する画面情報をまとめてください。
すると下記のような回答が返ってきました。

承知しました。顧客管理システム(CRM)で必要になる「画面情報」を、利用シーンごとに整理してまとめます。
それぞれの画面には **入力項目/表示内容/操作機能** を意識すると設計が進めやすくなります。
---
# 顧客管理システムの主要画面情報まとめ
## 1. ダッシュボード画面
* **表示情報**
* 新規リード数、成約率、売上予測、商談ステージごとの件数
* 今日・今週のToDo、リマインダー、期限切れ案件
* **操作**
* ウィジェットのカスタマイズ
* ドリルダウン(クリックで詳細画面へ)
---
## 2. 顧客(会社/担当者)一覧・詳細画面
* **一覧**
* 会社名、業種、所在地、担当営業、最終接触日、取引ステータス
* 絞り込み(検索、フィルタ、タグ)、一括編集
* **詳細**
* 基本情報(会社名、住所、Webサイト、担当者)
* 活動履歴(メール、電話、訪問メモ)
* 商談・案件一覧
* 添付ファイル、関連タスク
---
## 3. リード管理画面
* **項目**
* リード名、会社名、メール、電話番号
* ソース(Webフォーム、紹介、イベント)
* ステータス(新規/連絡済み/有効/無効)
* **操作**
* CSVインポート
* リードの商談化(案件への変換)
---
## 4. 商談(案件)管理画面
* **カンバンビュー**
* ステージ(見込み → 提案 → 交渉 → 成約/失注)
* 金額、確度、予想受注日
* **詳細ビュー**
* 案件名、顧客、担当者、見積情報、進捗履歴
* 見積書/契約書ファイルリンク
---
## 5. アクティビティ管理画面
* **カレンダー/タイムライン表示**
* ミーティング予定、タスク、期限
* 活動ログ(送信メール、電話記録、訪問)
* **入力**
* 活動登録フォーム(種類、日時、内容、関連顧客/案件)
---
## 6. メール・コミュニケーション画面
* **機能**
* 顧客ごとのメール履歴表示
* テンプレートからの送信
* 開封/クリックトラッキング
* 添付ファイル送信
* **表示**
* 受信メールのスレッド、関連顧客への自動ひも付け
---
## 7. レポート・分析画面
* **表示情報**
* 営業担当別の売上実績/予測
* 商談滞留分析
* リード獲得チャネル別成果
* 顧客満足度(CSAT/NPS)
* **操作**
* グラフ種別切替(棒/折れ線/円)
* カスタムレポート作成、エクスポート
---
## 8. 設定・管理画面
* **ユーザー管理**
* ユーザー追加、役割(営業/CS/管理者)、アクセス権限
* **カスタマイズ**
* 項目追加・並び替え、必須設定
* ワークフロールール作成(条件→アクション)
* **セキュリティ**
* ログイン管理、二段階認証、監査ログ
---
# まとめ
顧客管理システムの画面は大きく分けて **「ダッシュボード」「顧客・リード」「商談」「アクティビティ」「メール・コミュニケーション」「レポート」「設定」** に分類されます。
MVPでは「顧客・リード管理」「商談カンバン」「ダッシュボード」の3つを優先すると現場利用に耐えられ、徐々にメール連携や分析機能を追加していくのがおすすめです。
---
ご希望があれば、上記を **ワイヤーフレーム図(画面レイアウト図)** にして整理することもできますが、そちらも必要ですか?
どのような画面が必要で、画面ごとにどんな役割まで持つかまで生成されました。
生成された内容を見て、必要なものが揃っているか確認しましょう。
これを最初から人間の手でやろうと思うと、かなりの時間を要してしまうのは間違いありません。
手順4:ChatGPTに問い合わせて画面の詳細化を行う
生成された画面の情報をもとに、一つひとつ画面の詳細化を行っていきます。
実際にユーザーが使用する画面なので、使いやすさやデザインなど、専門性が求められる工程です。
ここでは「顧客一覧画面」を対象にして、ChatGPTに指示を出してみます。
顧客一覧画面には具体的にどんな要素を配置する必要があるでしょうか
この一文だけで、ChatGPTから得られた回答が下記のとおりです。

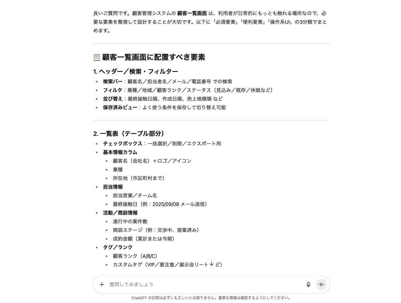
良いご質問です。顧客管理システムの **顧客一覧画面** は、利用者が日常的にもっとも触れる場所なので、必要な要素を整理して設計することが大切です。以下に「必須要素」「便利要素」「操作系UI」の3分類でまとめます。
---
# 顧客一覧画面に配置すべき要素
## 1. ヘッダー/検索・フィルター
* **検索バー**:顧客名/担当者名/メール/電話番号 での検索
* **フィルタ**:業種/地域/顧客ランク/ステータス(見込み/既存/休眠など)
* **並び替え**:最終接触日順、作成日順、売上規模順 など
* **保存済みビュー**:よく使う条件を保存して切り替え可能
---
## 2. 一覧表(テーブル部分)
* **チェックボックス**:一括選択/削除/エクスポート用
* **基本情報カラム**
* 顧客名(会社名)+ロゴ/アイコン
* 業種
* 所在地(市区町村まで)
* **担当情報**
* 担当営業/チーム名
* 最終接触日(例:2025/09/08 メール送信)
* **活動/商談情報**
* 進行中の案件数
* 商談ステージ(例:交渉中、提案済み)
* 成約金額(累計または今期)
* **タグ/ランク**
* 顧客ランク(A/B/C)
* カスタムタグ(VIP/要注意/展示会リード など)
---
## 3. 行動ボタン(各行の右端など)
* **詳細を見る**(顧客詳細画面へ遷移)
* **編集**
* **削除/アーカイブ**
* **クイックアクション**(メール送信、タスク追加、活動記録など)
---
## 4. フッター/補助機能
* **ページネーション**(1ページ20件など)
* **件数表示**(「全123件中 1–20件を表示」)
* **一括操作**(エクスポート/一括担当者変更/一括タグ付与)
---
# ユーザビリティの工夫
* **カンバンビュー切替**:テーブルとカード(タイル型)表示を切替可能にすると便利
* **カラムカスタマイズ**:ユーザーが表示列を自由に選択できる
* **固定列/ソート**:顧客名や担当者は固定し、クリックで昇順降順切替
---
顧客一覧画面は「大量の顧客を探しやすく・状況を一目で把握できる」ことが目的です。
MVPでは **顧客名/担当者/最終接触日/案件数/タグ** くらいに絞り込み、徐々に列を増やすのがおすすめです。
---
ご希望があれば、この一覧画面を **ワイヤーフレーム(画面レイアウト図)** として図解にまとめましょうか?
顧客一覧画面を作成していくにあたり、十分な内容が得られました。
ほかの画面についても同様にChatGPTに指示を行っていけば、効率よくすべての画面の詳細情報が作成できます。
ChatGPTで要件定義を行う際の2つの注意点
実際の手順を見て、効率よく要件定義が行えると理解できたでしょう。
ただ、ChatGPTから得られる情報が、すべて正しいわけではありません。
実際にChatGPTで要件定義を行うのであれば、以下の2つの点について注意してください。
注意点1:人間のチェックが必要
注意点2:試行錯誤が必要
それぞれについて詳しく見ていきます。
注意点1:人間のチェックが必要
ChatGPTは、膨大なデータをもとに情報を生成しますが、そのまま使えるものだと信用してはいけません。
あくまでもたたき台レベルだと考え、人間の手でよりよい要件定義に仕上げることが重要です。
実際、ChatGPTには、事実とは異なる回答を生成する「ハルシネーション」や、独自情報の出力が難しいという課題があります。
プロンプトに「○○の専門家として回答してください」といった内容を加えることで、情報の信頼性はあがりますが、それでも完璧ではありません。
ChatGPTと人間の役割を明確にし、棲み分けることが重要です。
注意点2:試行錯誤が必要
今回の手順では、シンプルなプロンプトを実行しましたが、実際に現場で使用するとなると、さらなる試行錯誤が必要です。
プロンプトに制約条件や前提条件などを加えることで、より精度の高い結果が得られます。
質の高いたたき台が出力されるようになれば、プロンプトを組織内で展開していくことも可能です。
他社に先んじて高品質な要件定義が行える手順を確立するために、今の段階から試行錯誤を繰り返していきましょう。
「質の高いプロンプトでAIの能力をもっと引き出したい」「プロンプトのコツを知りたい」という方に向けて、この記事では「【超時短】プロンプト150選」を用意しています。
この資料ではジャンル別に150個のプロンプトを紹介しています。また、プロンプトエンジニアリングのコツも紹介しており、実践的な資料が欲しい方にも適しています。
無料で受け取れますが、期間限定で予告なく配布を終了することがありますので、今のうちに受け取ってプロンプトをマスターしましょう!
30秒で簡単受取!
無料で今すぐもらうChatGPTで作成した要件定義のほかの事例3選
ここからは、顧客管理システムと同様の手順で、下記の3つのシステムを対象に要件定義を行います。
・営業管理システムの要件定義
・勤怠管理システムの要件定義
・ライティングツールの要件定義
順番に詳しく見ていきましょう。
営業管理システムの要件定義
営業管理システムの要件定義を下記の4つの手順に沿って行います。
手順1:営業管理システムの概要を決める
手順2:ChatGPTに問い合わせて機能を洗い出す
手順3:ChatGPTに問い合わせて使用する画面を洗い出す
手順4:ChatGPTに問い合わせて画面の詳細化を行う
ひとつずつ見ていきましょう。
手順1:営業管理システムの概要を決める
一般に営業管理システムというと、顧客管理や案件管理、販売管理などが含まれており、範囲が広くなってしまいます。
ここでは営業管理システムのうち、案件管理と営業成績管理に絞って要件定義を行っていきます。
手順2:ChatGPTに問い合わせて機能を洗い出す
今回実行したプロンプトは下記のとおりです。
#命令文
あなたは営業管理システムに詳しいベテランのシステムエンジニアです。
営業管理システムを開発するにあたり、案件管理と営業生成管理にどのような機能が必要か教えてください。
実行した結果、下記の回答が返ってきました。

了解しました。営業管理システムにおける **①案件管理** と **②営業生成(=リード生成)管理** の必須機能と拡張機能を、データ項目/ワークフロー/連携/指標の観点で整理します。
---
# ① 案件管理(Opportunity / Deal)
## A. コア機能(MVP)
* **案件マスタ**
* 項目例:案件名、取引先、担当者、金額、通貨、確度、想定受注日、ステージ、競合、原価/粗利、ソース、関連見積・契約、メモ
* 履歴管理(ステージ遷移・金額変更・確度変更の監査)
* **パイプライン管理**
* ステージ定義(例:リード→接触→提案→交渉→合意→受注/失注)
* ボード(カンバン)/リスト切替、ドラッグ&ドロップ更新
* **活動連携**
* 案件に紐づくタスク/予定/メール/通話記録の時系列表示
* 期日アラート、滞留アラート(○日無活動)
* **見積・受注の軽量管理**
* 見積PDF出力、税・割引、承認フロー(値引き閾値)
* **レポート/ダッシュボード**
* 受注見込み(加重予測)、今期売上予測、ステージ別滞留、担当別パイプライン、失注理由分析
* **権限**
* チーム/個人の閲覧・編集権限、レコード共有、項目レベル権限
## B. 拡張機能
* **CPQ(可変見積)**:製品カタログ、バンドル、価格表、承認ルール
* **収益化連携**:請求/回収状況、サブスクMRR/ARR、更新・アップセル案件
* **予測強化**:AI成約確率、ヘルススコア(活動量/関係者数/競合度)
* **テリトリ/自動アサイン**:地域・業種・規模での自動ルーティング
* **契約・署名**:電子署名ツール連携(DocuSign等)
## C. 主要ワークフロー例
* 条件:**ステージ=提案** かつ **7日無活動** → 担当/上長へ通知+タスク自動生成
* 条件:**割引>20%** → 承認フロー起動、承認まで送信不可
* 条件:**想定受注日が今月末** → 週次でフォーキャストに固定
---
# ② 営業生成管理(Lead Generation / リード獲得)
## A. コア機能(MVP)
* **リードマスタ**
* 項目例:氏名/会社/役職、メール/電話、獲得チャネル(広告/イベント/紹介/ウェブフォーム/インサイドコール等)、興味カテゴリ、同意/オプトイン、スコア、担当者、ステータス(新規/育成/要アプローチ/失格)
* **流入連携**
* Webフォーム/LP連携、UTM自動取得、広告プラットフォーム連携(キャンペーンID)
* CSVインポート(重複検知・マージ)
* **リードキュー & 振り分け**
* ルールベース自動割当(地域/規模/言語/チャネル)
* SLA(初回接触までの上限時間)管理・アラート
* **ナーチャリング(軽量)**
* セグメント配信(メール/LINE等)、テンプレ、差し込み、開封・クリック計測
* **リード→案件化**
* 変換ウィザード(取引先/担当者/案件を同時作成)、重複チェック
## B. 拡張機能
* **スコアリング高度化**
* 行動(閲覧/クリック/イベント参加)+属性(業種/従業員規模)で加点
* スコア閾値到達で**MQL**に自動昇格→営業へハンドオフ
* **ABM(アカウントベースド)**
* ターゲットアカウント一覧、社内の複数コンタクトひも付け、アカウントスコア
* **キャンペーン管理**
* 施策単位で費用/獲得/コンバージョン/パイプライン貢献/ROI
* **データ付与/クレンジング**
* 企業DB連携で業種/規模自動補完、メール検証、重複統合
* **チャット/ボット/予約**
* サイト内チャット→ミーティング自動予約、議事メモをCRMに記録
## C. 主要ワークフロー例
* 条件:**新規リード作成** → テリトリに基づき担当者自動割当+SLAタイマー開始
* 条件:**メール2回未開封 & サイト未訪問30日** → 育成セグメントへ移行
* 条件:**スコア≥80 & 役職がMgr以上** → 自動で**MQL**、案件下書き作成、担当に通知
---
# ③ 共通:インテグレーション & 指標
## 連携
* **メール/カレンダー**(Google/Microsoft):スレッド自動ひも付け、予定作成
* **広告/MA**(Google Ads、Meta、MAツール):キャンペーンID・UTM連携
* **CTI**:発着信記録、録音リンク、クリック・トゥ・コール
* **BI/DWH**:Snowflake/BigQuery での高度分析、逆ETL
## 主要KPI
* **案件管理**:受注率、平均案件額、平均リードタイム、ステージ滞留、予実差、失注理由
* **営業生成**:リード数、MQL率、SQL率、初回接触SLA遵守率、チャネル別CPA/CPL、パイプライン貢献額、キャンペーンROI
---
# ④ 非機能/運用
* **権限/監査**:役割別RBAC、レコード共有、操作ログ
* **データ品質**:重複検知、必須項目/検証ルール、参照整合性
* **可観測性**:操作/同期エラーの可視化、再試行キュー
* **プライバシー**:同意管理、オプトアウト、データ削除リクエスト
---
## 導入優先度の目安
* **MVP**:案件マスタ+パイプライン、リードマスタ+フォーム連携、SLA通知、基本ダッシュボード
* **Phase 2**:自動割当/スコアリング、見積承認、キャンペーンROI、CTI
* **Phase 3**:CPQ、ABM、AI予測、DWH連携
必要であれば、これをベースに **画面一覧(ワイヤーフレーム)** と **データモデル(ER図)** を具体化してお渡しします。
手順3:ChatGPTに問い合わせて使用する画面を洗い出す
生成された機能一覧を確認したところ、一度で処理するには機能数が多いと判断したため、営業成績管理に絞って画面を洗い出します。
下記のプロンプトを実行します。
営業成績管理で使用する画面についてまとめて下さい。
得られた結果はこのような内容でした。

了解です。営業成績(パフォーマンス)管理で使う画面を、実務フローに沿って“何を見る/何ができる”まで落として整理しました。MVP優先度も併記します。
# 1) 会社/事業部ダッシュボード(全体着地と予測)
**目的**:今期の着地見込みとギャップをひと目で把握
**主なウィジェット**
* 売上・受注額:実績 / 目標 / 進捗%(MVP)
* 受注予測:確度加重、月次推移(MVP)
* パイプライン総額:今月/来月/四半期(MVP)
* ステージ滞留ヒートマップ、失注理由トップ5
* チャネル別/地域別/製品別の構成比
**操作**
* 期間・事業部・プロダクト・地域フィルタ(MVP)
* クリックでドリルダウン→チーム/個人ダッシュボード
# 2) チームダッシュボード(マネージャ用)
**目的**:担当者別の進捗・行動量・見込みの健全性
**指標カード**
* 担当者別:達成率、受注額、平均案件額、成約率(MVP)
* 行動KPI:新規アプローチ数、ミーティング数、提案数(MVP)
* パイプライン健全性:今月クローズ見込み/不足額、滞留案件
**ビュー**
* ランキング(リーダーボード)(MVP)
* コーチングアラート:無活動○日、見積期限超過、確度乖離
# 3) 個人ダッシュボード(営業担当用)
**目的**:自分の目標・進捗・今やることを明確化
**セクション**
* 四半期目標 vs 実績、達成率(MVP)
* 今月クローズ必須額 / 不足額と推奨アクション(MVP)
* 本日/今週ToDo、SLA超過リスク、滞留案件
* 自己ベンチマーク(チーム中央値との比較)
**操作**
* 「次の一手」提案:再アプローチ、関係者追加、上長同席依頼
# 4) クォータ & 目標設定画面(トップダウン/ボトムアップ)
**目的**:期間・プロダクト・地域での目標配賦
**機能**
* 会社→事業部→チーム→個人への配賦(MVP)
* ボトムアップ試算(パイプラインから逆算)
* シナリオ比較(±10%)と確定ワークフロー(承認)
# 5) 予測(Forecast)入力・レビュー画面(週次)
**目的**:担当者の確度申告とマネージャ承認
**ビュー**
* 担当者行×案件列:金額、確度、クローズ予定日(MVP)
* カテゴリ:Commit / Best Case / Pipeline(MVP)
**操作**
* インライン編集、根拠メモ、承認/差戻し(MVP)
* 変更履歴/バージョン比較、予測精度の過去検証
# 6) リーダーボード(ゲーミフィケーション)
**目的**:モチベーションと健全な競争
**指標**
* 受注額、達成率、成約率、平均案件額、活動量(MVP)
* バッジ/称号、月間MVP、ルーキー賞
**配慮**
* フィルタ(同等規模テリトリ比較)、匿名表示オプション
# 7) パイプライン健全性画面(ヘルスチェック)
**目的**:数量・金額・鮮度の三点で劣化を検知
**指標**
* ステージ別件数と金額、平均滞留日数(MVP)
* 無活動日数、関与コンタクト数、次アクション有無(MVP)
* 予測乖離(確度×金額と実績の差)、ダブルカウント検知
**操作**
* 危険シグナルでソート、バルクでタスク/メール発火
# 8) コホート/ファネル分析画面
**目的**:プロセス効率の継続的改善
**分析**
* ファネル転換率(リード→MQL→SQL→受注)(MVP)
* 獲得月別コホートの受注率推移、回収期間(LTV/CAC補助)
* 失注理由×競合×ステージの相関
# 9) キャンペーン貢献/チャネルROI画面(営業×マーケ連携)
**目的**:どの施策がパイプライン/受注に効いたか
**表示**
* チャネル/キャンペーン別:CPL、SQL率、パイプライン貢献額、受注額(MVP)
* タッチポイントアトリビューション(ファースト/ラスト/線形)
# 10) テリトリ & 配賦バランス画面
**目的**:担当割りの偏り/機会損失の可視化
**指標**
* 地域/業種/企業規模別の案件密度と担当者負荷(MVP)
* 再配賦シミュレーション(移管による予測変化)
# 11) 行動KPIトラッカー(活動量ダッシュボード)
**目的**:成果の先行指標を管理
**KPI**
* 新規コール/メール/ミーティング/提案数(MVP)
* 予定遵守率、初回接触SLA、フォローアップの遅延
**操作**
* 目標値設定、週次の到達サマリ、未達アラート
# 12) レポートビルダー(自作レポート)
**目的**:現場が自分で欲しい指標を作れる
**機能**
* 指標ドラッグ&ドロップ、次元(担当/地域/製品/期間)選択(MVP)
* 保存・共有・定期配信(PDF/CSV)、アクセス権設定
# 13) 定例会用レビュー画面(スライドモード)
**目的**:週次/四半期レビューの“投影用ワン画面”
**構成**
* サマリー(実績/予測/不足額)、トップ案件、リスク案件(MVP)
* 前回アクションの完了状況、次回アクション
# 14) インセンティブ/コミッション画面(必要に応じて)
**目的**:報酬トラッキングと納得度の担保
**機能**
* ルール定義(達成率連動、製品係数)、見込み支給額の試算
* 監査ログ、異議申し立てワークフロー
---
## 画面共通のUI/非機能ガイド
* **高速フィルタ & 保存ビュー**(期間・事業部・担当・製品)(MVP)
* **ドリルスルー**(カード→レポート→案件→活動ログ)(MVP)
* **エクスポート/定期配信**(CSV/PDF/メールサマリ)(MVP)
* **権限**:経営層/Mgr/担当で見える粒度と列を出し分け(MVP)
* **監査性**:予測値・クォータの変更履歴、注記
---
## 導入優先度(MVP→拡張)
1. **MVP(まずここ)**
* 会社/事業部ダッシュボード、チーム・個人ダッシュボード
* 予測入力・レビュー、リーダーボード、行動KPI、基本レポートビルダー
2. **Phase 2**
* パイプライン健全性、コホート/ファネル、キャンペーンROI、テリトリ配賦
3. **Phase 3**
* インセンティブ、シナリオ比較、アトリビューション高度化
---
必要でしたら、この一覧をベースに**ワイヤーフレーム(画面レイアウト)**や**ダッシュボードのKPI定義書**、さらには**SQL/集計ロジック雛形**まで落とし込みます。どこから作図しますか?
手順4:ChatGPTに問い合わせて画面の詳細化を行う
つづいて画面の詳細化を行います。
営業成績ダッシュボードを対象にして、下記のプロンプトを実行しました。
営業成績ダッシュボードには具体的にどのような配置が必要でしょうか
ChatGPTからは、下記の回答が得られました。

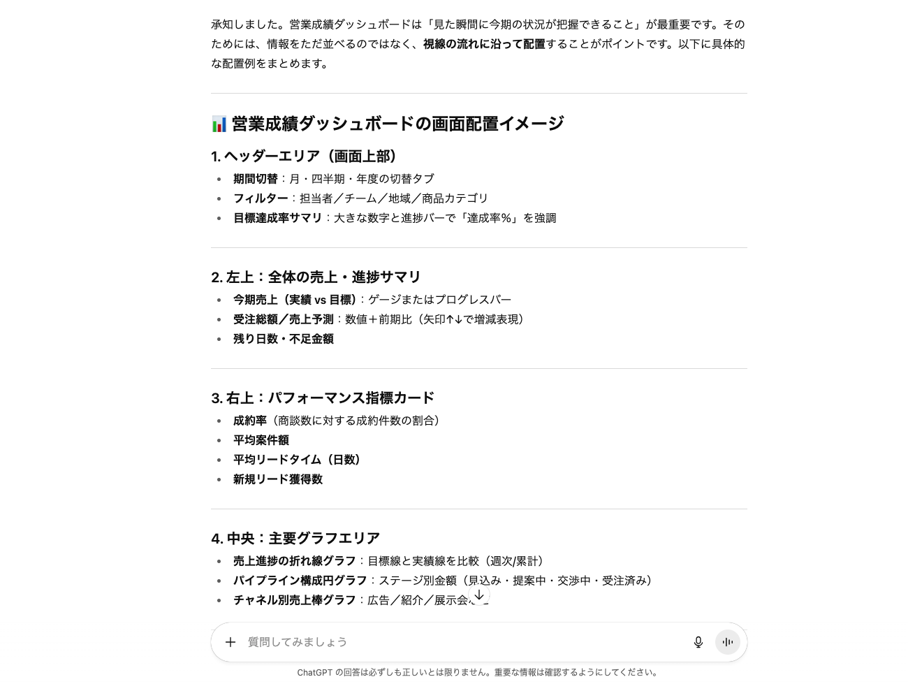
承知しました。営業成績ダッシュボードは「見た瞬間に今期の状況が把握できること」が最重要です。そのためには、情報をただ並べるのではなく、**視線の流れに沿って配置**することがポイントです。以下に具体的な配置例をまとめます。
---
# 営業成績ダッシュボードの画面配置イメージ
## 1. ヘッダーエリア(画面上部)
* **期間切替**:月・四半期・年度の切替タブ
* **フィルター**:担当者/チーム/地域/商品カテゴリ
* **目標達成率サマリ**:大きな数字と進捗バーで「達成率%」を強調
---
## 2. 左上:全体の売上・進捗サマリ
* **今期売上(実績 vs 目標)**:ゲージまたはプログレスバー
* **受注総額/売上予測**:数値+前期比(矢印↑↓で増減表現)
* **残り日数・不足金額**
---
## 3. 右上:パフォーマンス指標カード
* **成約率**(商談数に対する成約件数の割合)
* **平均案件額**
* **平均リードタイム(日数)**
* **新規リード獲得数**
---
## 4. 中央:主要グラフエリア
* **売上進捗の折れ線グラフ**:目標線と実績線を比較(週次/累計)
* **パイプライン構成円グラフ**:ステージ別金額(見込み・提案中・交渉中・受注済み)
* **チャネル別売上棒グラフ**:広告/紹介/展示会など
---
## 5. 下部:詳細情報/ランキング
* **トップ案件リスト(5〜10件)**:案件名・金額・確度・次アクション
* **リスク案件リスト**:長期間停滞、失注リスク高の案件をハイライト
* **営業担当ランキング**:受注額順や活動数順を可視化
---
## 6. サイドバー/右下
* **次のアクション一覧**:直近1週間で対応すべき顧客フォロー、期限切れアラート
* **通知パネル**:承認待ち見積/SLA違反警告
---
# まとめ
営業成績ダッシュボードは、**上部に全体サマリ、中央にグラフ、下部に案件リスト、サイドにアクションや通知**を配置すると、全員が直感的に「今どこがうまくいっていて、どこにリスクがあるのか」を把握できます。こうすることで、マネージャーも担当者も即座に打ち手を考えられる環境をつくれます。
---
ご希望なら、この配置を**ワイヤーフレーム(図解)としてビジュアル化**してお見せできますが、図にまとめますか?
ここまで要した時間は、実質5分程度です。
実際にはすべての機能について洗い出し、画面の詳細情報を作成しなければなりません。
それでも、人の手で作成した場合と比べて、かなり効率よく作成できました。
勤怠管理システムの要件定義
同様に、勤怠管理システムについても、4つの手順で要件定義を進めていきます。
手順1:勤怠管理システムの概要を決める
手順2:ChatGPTに問い合わせて機能を洗い出す
手順3:ChatGPTに問い合わせて使用する画面を洗い出す
手順4:ChatGPTに問い合わせて画面の詳細化を行う
手順1:勤怠管理システムの概要を決める
勤怠管理システムは、営業管理システムと比べると画面数も少なく、機能も多くありません。
したがって、そのままChatGPTに指示してみることにしました。
手順2:ChatGPTに問い合わせて機能を洗い出す
最初にChatGPTに指示したプロンプトは下記のとおりです。
#命令文
あなたは勤怠管理システムに詳しいベテランのシステムエンジニアです。
勤怠管理システムを開発するにあたり、どのような機能が必要か教えて下さい。
得られた回答はこちらです。

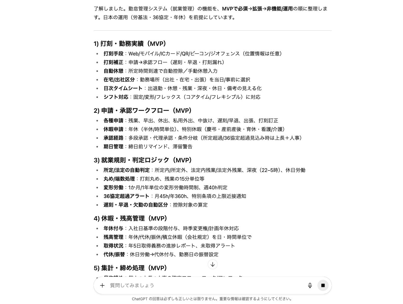
了解しました。勤怠管理システム(就業管理)の機能を、**MVPで必須**→**拡張**→**非機能/運用**の順に整理します。日本の運用(労基法・36協定・年休)を前提にしています。
---
## 1) 打刻・勤務実績(MVP)
* **打刻手段**:Web/モバイル/ICカード/QR/ビーコン/ジオフェンス(位置情報は任意)
* **打刻補正**:申請→承認フロー(遅刻・早退・打刻漏れ)
* **自動休憩**:所定時間到達で自動控除/手動休憩入力
* **在宅/出社区分**:勤務場所(出社・在宅・出張)を当日/事前に選択
* **日次タイムシート**:出退勤・休憩・残業・深夜・休日・備考の見える化
* **シフト対応**:固定/変形/フレックス(コアタイム/フレキシブル)に対応
## 2) 申請・承認ワークフロー(MVP)
* **各種申請**:残業、早出、休出、私用外出、中抜け、遅刻/早退、出張、打刻訂正
* **休暇申請**:年休(半休/時間単位)、特別休暇(慶弔・産前産後・育休・看護/介護)
* **承認経路**:多段承認・代理承認・条件分岐(所定超過/36協定超過見込み時は上長+人事)
* **期日管理**:締日前リマインド、滞留警告
## 3) 就業規則・判定ロジック(MVP)
* **所定/法定の自動判定**:所定内/所定外、法定内残業/法定外残業、深夜(22–5時)、休日労働
* **丸め/端数処理**:打刻丸め、残業の15分単位等
* **変形労働**:1か月/1年単位の変形労働時間制、週40h判定
* **36協定超過アラート**:月45h/年360h、特別条項の上限近接通知
* **遅刻・早退・欠勤の自動区分**:控除対象の算定
## 4) 休暇・残高管理(MVP)
* **年休付与**:入社日基準の段階付与、時季変更権/計画年休対応
* **残高管理**:年休/代休/振休/積立休暇(会社規定)を日・時間単位で
* **取得状況**:年5日取得義務の進捗レポート、未取得アラート
* **代休/振替**:休日労働→代休付与、勤務日の振替設定
## 5) 集計・締め処理(MVP)
* **月次締め**:個人→上長→人事の確定フロー、ロック/アンロック
* **集計出力**:給与計算用CSV(勤怠区分・残業内訳・深夜・休日・控除)
* **実績レポート**:部門/拠点/雇用形態別の勤務時間、残業時間、休暇取得率
## 6) マスタ・設定(MVP)
* **勤務形態**:所定時間、休憩、フレックス有無、コアタイム
* **カレンダー**:会社休日/法定休日、個人カレンダー(シフト/時差勤務)
* **雇用区分**:正社員/契約/パート・アルバイト/派遣、みなし労働(裁量労働)
* **権限/RBAC**:本人/上長/人事/管理者、部門・拠点閲覧範囲
---
## 7) 拡張機能(Nice to have)
* **工数/プロジェクト原価**:日次で案件/タスクに時間配賦、原価計算や稼働率分析
* **シフト自動生成**:希望シフト収集、法定人員/労働規制を満たす自動割当
* **スケジューラ連携**:Google/Microsoft カレンダー→勤怠イベント下書き
* **位置/デバイス制御**:勤務場所毎の打刻可否、VPN/社内Wi-Fi判定
* **アラート強化**:週40h超過予兆、連続勤務/インターバル違反、過剰残業傾向
* **BI/ダッシュボード**:部署別残業ヒートマップ、在宅率推移、年休消化予測
* **多言語・多通貨・多国法対応**:海外拠点の就業法規テンプレ
* **電子契約/稟議**:36協定書管理、就業規則改定履歴の保管
* **打刻ハード統合**:顔認証/指静脈/タイムレコーダ、オフライン冗長
---
## 8) インテグレーション
* **給与計算**:freee、マネフォ、PCA、弥生等にCSV/API連携(項目マッピング)
* **人事/労務**:人事マスタ・入退社情報の同期、社会保険/年末調整システム
* **SSO/ID管理**:Azure AD/Okta(SCIMでプロビジョニング)、MFA
* **コミュニケーション**:Slack/Teams への申請・承認通知、ボット打刻
---
## 9) セキュリティ・監査
* **個人情報保護**:最小権限、保存時/転送時暗号化、アクセスログ、IP制限
* **監査証跡**:打刻/申請/承認/集計の変更履歴(誰が・いつ・何を)
* **可用性**:SLA、バックアップ/復旧、障害アラート、冗長化
* **コンプライアンス**:労基法、個人情報保護法、ISMS想定
---
## 10) UX/モバイル
* **ワンタップ打刻**:ウィジェット/ショートカット
* **オフライン打刻**:再接続時に同期(重複防止トークン)
* **リマインド**:始業/終業/休憩戻り/締日前の通知
* **アクセシビリティ**:キーボード操作、色弱配慮、レスポンシブ
---
## 11) データ項目(例:タイムレコード)
* `date`, `employee_id`, `workplace`(office/home/visit),
`clock_in_at`, `clock_out_at`, `break_minutes`,
`scheduled_minutes`, `actual_minutes`,
`overtime_regular`, `overtime_legal`, `late_night_minutes`, `holiday_minutes`,
`leave_type`(annual/half/hourly/special), `leave_minutes`,
`approval_status`, `approver_id`, `notes`, `source`(web/app/ic)
---
## 12) 導入ステップの目安
* **MVP(1–2か月)**:打刻・日次実績、申請/承認、就業判定、休暇残高、月次締め・給与CSV
* **Phase 2**:フレックス/変形、アラート、工数、シフト、Slack連携、ダッシュボード
* **Phase 3**:自動シフト最適化、海外拠点対応、BI、打刻端末連携強化
---
必要であれば、貴社の**就業規則(所定/休憩/フレックス/休日)**と**給与区分**を伺えれば、判定ロジック(残業内訳・丸め・深夜)と**データモデル/画面ワイヤー**まで具体化してお渡しします。
手順3:ChatGPTに問い合わせて使用する画面を洗い出す
つづいて、下記のスクリプトを実行して画面を洗い出します。
勤怠管理システムで使用する画面についてまとめて下さい。
出力された内容は下記のとおりです。

承知しました。
勤怠管理システムの画面は「誰が・いつ・どこで働いたか」「休暇や残業申請の状況」「集計結果」をすぐに把握できることが大切です。開発段階で想定すべき主要画面を、役割ごとに整理しました。
---
# 勤怠管理システムの画面一覧
## 1. ダッシュボード画面(トップ)
* **目的**:全体の勤怠状況やアラートを一目で確認
* **主な要素**
* 出勤状況(出社中/退勤済み/休暇)
* 当日の打刻状況(打刻忘れ人数)
* 部署別残業時間サマリ
* 年休取得率(個人・チーム・全社)
* アラート(残業時間超過、未承認申請、36協定超過見込み)
---
## 2. 勤怠入力(打刻)画面
* **要素**
* 出勤/退勤/休憩開始/休憩終了ボタン(ワンタップ)
* 打刻時刻・場所(IPアドレスやGPSによる位置情報)
* 打刻修正申請ボタン
* **補助機能**
* 打刻忘れアラート
* モバイル対応(スマホ・タブレット)
---
## 3. 日次勤怠記録画面
* **表示**
* 日ごとの勤務開始/終了時刻
* 休憩時間、実働時間、残業時間、深夜労働時間
* 勤務場所(出社/在宅/出張)
* **操作**
* 日次コメント入力(業務メモ・備考)
* 打刻修正申請フォーム
---
## 4. 月次勤怠一覧・締め処理画面
* **表示**
* 月ごとの勤務実績(総労働時間、残業、休暇取得日数)
* 集計結果(給与計算用データ)
* **操作**
* 月次承認フロー(本人申請→上長承認→人事確定)
* 締め処理/解除
* CSV・Excel出力
---
## 5. 休暇・申請管理画面
* **休暇申請**
* 年次有給休暇(全日/半休/時間単位)
* 特別休暇(慶弔休暇、産前産後休暇、育児・介護休暇)
* **その他申請**
* 残業・休日出勤・出張申請
* 遅刻/早退/外出/打刻修正申請
* **承認画面(上長用)**
* 承認/却下ボタン
* コメント入力欄
* 承認待ち件数バッジ
---
## 6. レポート・分析画面
* **指標表示**
* 月別労働時間、残業時間、休日出勤時間
* 年休取得率・有給消化率
* 勤怠コンプライアンスチェック(36協定超過アラート)
* **可視化**
* 棒グラフ・折れ線グラフでの推移表示
* 部署別/期間別フィルタ
---
## 7. マスタ・設定画面
* **会社カレンダー管理**
* 休日設定、就業規則(所定労働時間、休憩、フレックス可否)
* **ユーザー管理**
* 社員登録、部署・役職、雇用形態(正社員/パートなど)
* **権限設定**
* アクセス範囲(本人・上長・管理者)
* 承認ルート設定
* **システム設定**
* 打刻方法(ICカード/Web/モバイル)
* 通知設定(メール/チャット連携)
---
# まとめ
勤怠管理システムの画面は大きく **「打刻」「記録」「申請」「集計」「分析」「設定」** に分けられます。
MVPでは打刻・日次勤怠・休暇申請・月次締めを優先し、運用が安定した後に分析や高度なアラート、外部連携を追加するとスムーズに展開できます。
---
この一覧を「画面遷移図」や「ワイヤーフレーム」に落とし込んで見える化した方がイメージが掴みやすいと思います。次は**画面遷移図を図解でまとめる**形にしますか?
手順4:ChatGPTに問い合わせて画面の詳細化を行う
出力された画面情報の中から、出退勤打刻画面を対象にして詳細化を行います。
営業成績ダッシュボードには具体的にどのような配置が必要でしょうか
出力された内容は下記のとおりです。

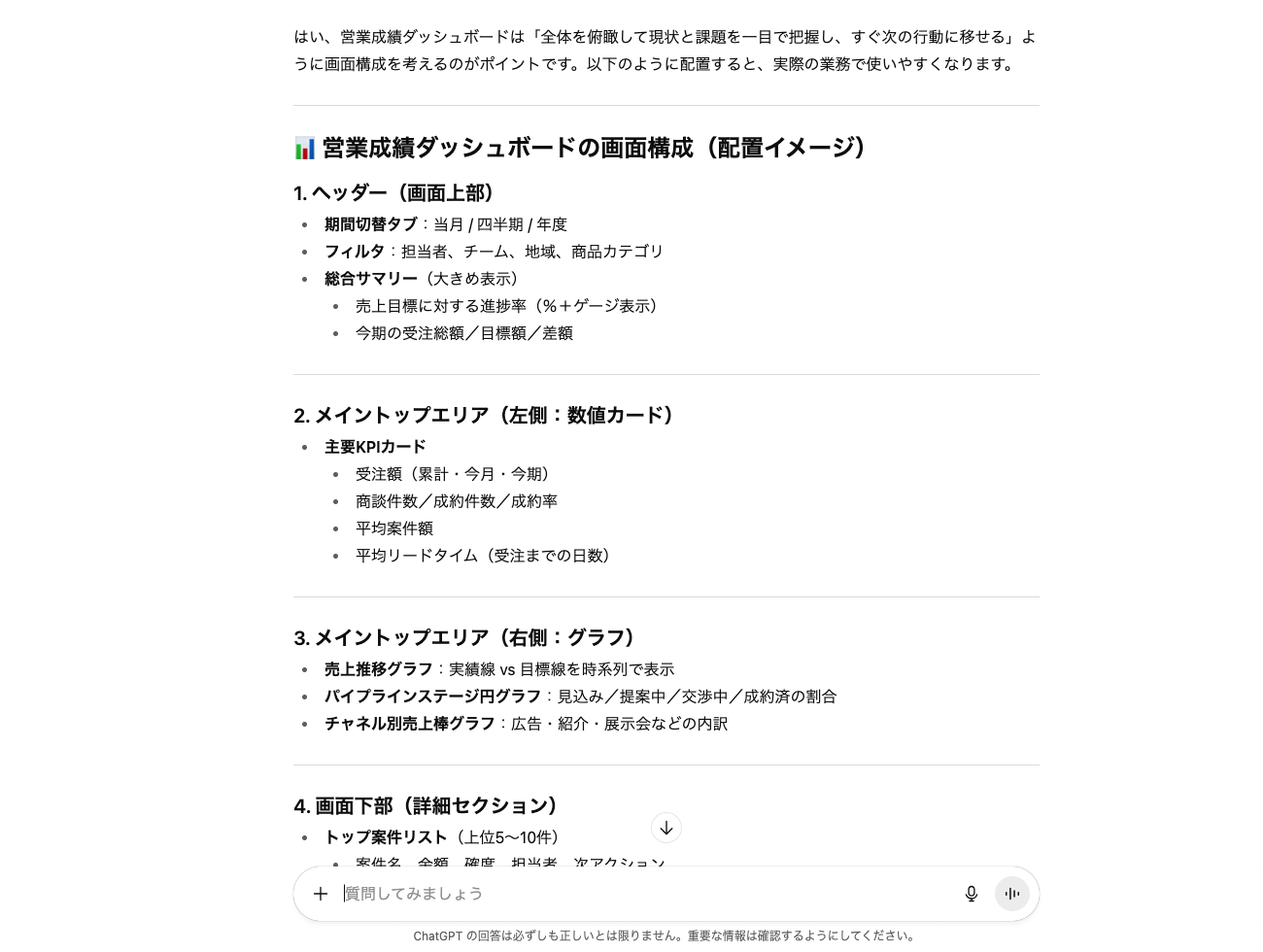
はい、営業成績ダッシュボードは「全体を俯瞰して現状と課題を一目で把握し、すぐ次の行動に移せる」ように画面構成を考えるのがポイントです。以下のように配置すると、実際の業務で使いやすくなります。
---
# 営業成績ダッシュボードの画面構成(配置イメージ)
## 1. ヘッダー(画面上部)
* **期間切替タブ**:当月 / 四半期 / 年度
* **フィルタ**:担当者、チーム、地域、商品カテゴリ
* **総合サマリー**(大きめ表示)
* 売上目標に対する進捗率(%+ゲージ表示)
* 今期の受注総額/目標額/差額
---
## 2. メイントップエリア(左側:数値カード)
* **主要KPIカード**
* 受注額(累計・今月・今期)
* 商談件数/成約件数/成約率
* 平均案件額
* 平均リードタイム(受注までの日数)
---
## 3. メイントップエリア(右側:グラフ)
* **売上推移グラフ**:実績線 vs 目標線を時系列で表示
* **パイプラインステージ円グラフ**:見込み/提案中/交渉中/成約済の割合
* **チャネル別売上棒グラフ**:広告・紹介・展示会などの内訳
---
## 4. 画面下部(詳細セクション)
* **トップ案件リスト**(上位5〜10件)
* 案件名、金額、確度、担当者、次アクション
* **リスク案件リスト**
* 一定期間活動なし、失注リスク高い案件を赤字表示
* **営業ランキング**
* 担当者別売上、活動数、成約率をランキング形式で表示
---
## 5. サイドエリア(右下・補助パネル)
* **今日のアクション**:本日中に対応が必要なタスクや期限
* **アラート**:
* SLA違反警告
* 36協定超過リスク
* 締め切り迫る案件通知
---
# まとめ
営業成績ダッシュボードは **「上部に全体状況のサマリ」「中央に推移・構成の可視化」「下部に案件やランキングの詳細」「サイドに直近アクション」** という配置が最も直感的です。これにより、経営層は全体像をすぐに把握でき、現場の営業担当は「今日すべきこと」に即アクセスできる環境を整えられます。
---
ご希望であれば、この構成をもとに **ワイヤーフレーム(レイアウト図)を画像化** してお見せしましょうか?
ここまで要した時間はこちらも5分程度でした。
ライティングツールの要件定義
最後に、ライティングツールの要件定義を下記の手順で行っていきます。
手順1:ライティングツールの概要を決める
手順2:ChatGPTに問い合わせて機能を洗い出す
手順3:ChatGPTに問い合わせて使用する画面を洗い出す
手順4:ChatGPTに問い合わせて画面の詳細化を行う
手順1:ライティングツールの概要を決める
これまで紹介してきたシステムと異なり、ライティングツールといっても概要がわかりません。
そこで今回は、「ライターがライティングを行い、内容をレビュアーがチェックしてフィードバックするツール」を対象として進めていきます。
手順2:ChatGPTに問い合わせて機能を洗い出す
手順1で設定した概要をもとに、ChatGPTでプロンプトを実行します。
#命令文
あなたはライティングツールに詳しいベテランのシステムエンジニアです。
ライティングツールを開発するにあたり、どのような機能が必要か教えてください。
尚、ライティングツールの概要は「ライターがライティングを行い、内容をレビュアーがチェックしてフィードバックを行うツール」です。
実行した結果がこちらです。

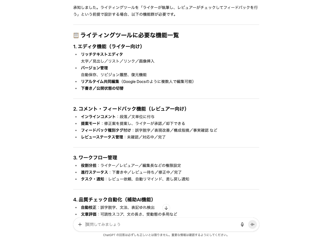
承知しました。ライティングツールを「ライターが執筆し、レビュアーがチェックしてフィードバックを行う」という前提で設計する場合、以下の機能群が必要です。
---
# ライティングツールに必要な機能一覧
## 1. エディタ機能(ライター向け)
* **リッチテキストエディタ**
太字/見出し/リスト/リンク/画像挿入
* **バージョン管理**
自動保存、リビジョン履歴、復元機能
* **リアルタイム共同編集**(Google Docsのように複数人で編集可能)
* **下書き/公開状態の切替**
---
## 2. コメント・フィードバック機能(レビュアー向け)
* **インラインコメント**:段落/文単位に付与
* **提案モード**:修正案を提案し、ライターが承認/却下できる
* **フィードバック種別タグ付け**:誤字脱字/表現改善/構成指摘/事実確認 など
* **レビューステータス管理**:未確認/対応中/完了
---
## 3. ワークフロー管理
* **役割分担**:ライター/レビュアー/編集長などの権限設定
* **進行ステータス**:下書き中/レビュー待ち/修正中/完了
* **タスク・通知**:レビュー依頼、自動リマインド、差し戻し通知
---
## 4. 品質チェック自動化(補助AI機能)
* **自動校正**:誤字脱字、文法、表記ゆれ検出
* **文章評価**:可読性スコア、文の長さ、受動態の多用など
* **盗用・引用チェック**:外部との類似判定(Plagiarism check)
* **SEOサポート**(必要に応じて)
* キーワード出現頻度、タイトル最適化、メタ情報補助
---
## 5. ファイル管理・連携
* **記事管理機能**:記事ごとのフォルダ・ラベル・タグ
* **検索/フィルタ**:タイトル、作成者、ステータスで検索可能
* **外部連携**:WordPress、Google Docs、Notion へのエクスポート
* **インポート**:Markdown、Wordファイル読み込み
---
## 6. 分析・ログ
* **レビューログ**:誰がいつどこを修正・コメントしたか
* **執筆時間・レビュー時間の可視化**
* **記事ごとの進行状況ダッシュボード**
---
# まとめ
ライティングツールに必須なのは **「エディタ」「コメント・提案」「ワークフロー管理」** の3本柱です。
さらに **自動チェック機能(AI校正・SEO補助)** や **外部連携** を追加すると、ライター・レビュアー双方にとって効率的で実務で使えるツールになります。
---
ご希望であれば、この機能をもとに **画面設計(ライター画面・レビュアー画面・管理画面)** を具体的にまとめることもできますが、進めますか?
手順3:ChatGPTに問い合わせて使用する画面を洗い出す
下記のプロンプトを実行して、ライティングツールの画面を洗い出します。
ライティングツールで使用する画面についてまとめて下さい。
得られた結果は下記のとおりです。

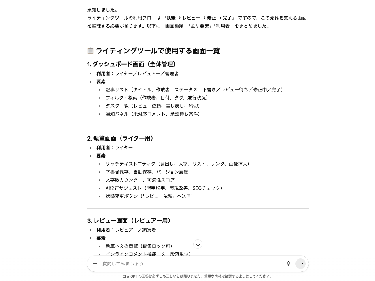
承知しました。
ライティングツールの利用フローは **「執筆 → レビュー → 修正 → 完了」** ですので、この流れを支える画面を整理する必要があります。以下に「画面種類」「主な要素」「利用者」をまとめました。
---
# ライティングツールで使用する画面一覧
## 1. ダッシュボード画面(全体管理)
* **利用者**:ライター/レビュアー/管理者
* **要素**
* 記事リスト(タイトル、作成者、ステータス:下書き/レビュー待ち/修正中/完了)
* フィルタ・検索(作成者、日付、タグ、進行状況)
* タスク一覧(レビュー依頼、差し戻し、締切)
* 通知パネル(未対応コメント、承認待ち案件)
---
## 2. 執筆画面(ライター用)
* **利用者**:ライター
* **要素**
* リッチテキストエディタ(見出し、太字、リスト、リンク、画像挿入)
* 下書き保存、自動保存、バージョン履歴
* 文字数カウンター、可読性スコア
* AI校正サジェスト(誤字脱字、表現改善、SEOチェック)
* 状態変更ボタン(「レビュー依頼」へ送信)
---
## 3. レビュー画面(レビュアー用)
* **利用者**:レビュアー/編集者
* **要素**
* 執筆本文の閲覧(編集ロック可)
* インラインコメント機能(文・段落単位)
* 提案モード(修正文案を提示→ライターが承認/却下)
* フィードバック分類タグ(誤字/表現/構成/事実確認)
* レビューステータス(未確認/対応中/完了)
* 「差し戻し」または「承認」ボタン
---
## 4. 修正画面(ライター再編集用)
* **利用者**:ライター
* **要素**
* レビューコメントの一覧表示
* コメントごとの対応ステータス(未対応/対応済み)
* 提案内容の承認・却下操作
* 再送信ボタン(修正後に「再レビュー依頼」)
---
## 5. 管理画面(管理者用)
* **利用者**:管理者/編集長
* **要素**
* 記事進行状況サマリ(件数、滞留、平均レビュー時間)
* ユーザー管理(ライター/レビュアーの権限設定)
* 承認フロー設定(レビュアー→編集長など段階制)
* 分析(記事ごとの作業時間、修正回数、品質スコア)
* 外部連携(WordPressやGoogle Docsへのエクスポート設定)
---
## 6. 通知・アラート画面
* **利用者**:全員
* **要素**
* レビュー依頼受信
* コメント未対応リスト
* 締切リマインド
* システム通知(承認完了、差し戻し)
---
# まとめ
ライティングツールには大きく分けて **「ダッシュボード」「執筆」「レビュー」「修正」「管理」「通知」** の6種類の画面が必要です。
MVPでは **執筆+レビュー+ダッシュボード** を優先実装し、運用が回り出したら **分析・外部連携・AI補助** を追加するのが現実的です。
---
ご希望でしたら、これを基に **画面遷移図(ワイヤーフレーム)** を図で整理できますが、図解にまとめましょうか?
手順4:ChatGPTに問い合わせて画面の詳細化を行う
最後に、画面の詳細化を行います。
今回はライティングエディター画面について聞いてみました。
ライティングエディター画面には具体的にどのような配置が必要でしょうか
その結果、下記の内容が得られました。

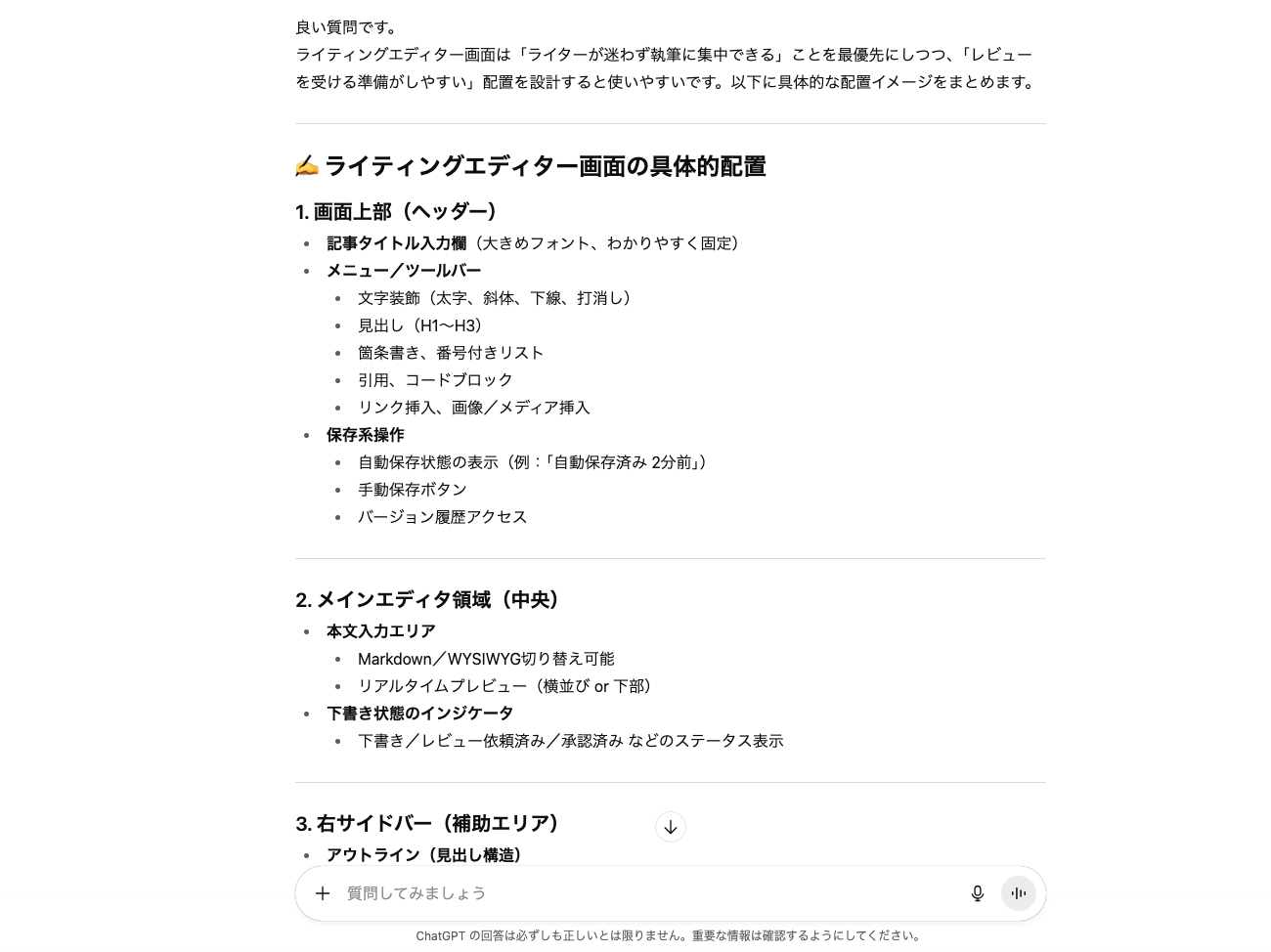
良い質問です。
ライティングエディター画面は「ライターが迷わず執筆に集中できる」ことを最優先にしつつ、「レビューを受ける準備がしやすい」配置を設計すると使いやすいです。以下に具体的な配置イメージをまとめます。
---
# ライティングエディター画面の具体的配置
## 1. 画面上部(ヘッダー)
* **記事タイトル入力欄**(大きめフォント、わかりやすく固定)
* **メニュー/ツールバー**
* 文字装飾(太字、斜体、下線、打消し)
* 見出し(H1〜H3)
* 箇条書き、番号付きリスト
* 引用、コードブロック
* リンク挿入、画像/メディア挿入
* **保存系操作**
* 自動保存状態の表示(例:「自動保存済み 2分前」)
* 手動保存ボタン
* バージョン履歴アクセス
---
## 2. メインエディタ領域(中央)
* **本文入力エリア**
* Markdown/WYSIWYG切り替え可能
* リアルタイムプレビュー(横並び or 下部)
* **下書き状態のインジケータ**
* 下書き/レビュー依頼済み/承認済み などのステータス表示
---
## 3. 右サイドバー(補助エリア)
* **アウトライン(見出し構造)**
→ 記事全体の流れを俯瞰できる
* **文字数/読み時間カウンター**
* **フィードバック準備パネル**
* レビュアーへの依頼コメント記入欄
* 「レビュー依頼送信」ボタン
* **AI/支援機能(オプション)**
* 文法チェック、表記ゆれ指摘
* 可読性スコア(例:Flesch Reading Ease)
* SEOキーワード使用率
---
## 4. 画面下部(フッター)
* **ステータスバー**
* 編集者名(ログインユーザー)
* 最終更新日時
* 協働編集中のメンバー(アイコン表示)
* **ショートカットヒント**(例:`Ctrl+B`で太字)
---
# まとめ
ライティングエディター画面は
**上部にタイトルと編集ツール、中央に本文入力、右に補助情報(アウトラインやAIチェック)、下部にステータス** を配置すると直感的に使えます。
---
ご希望があれば、この配置を **ワイヤーフレーム(簡易図)** で図解してお見せできますが、可視化しましょうか?
ライティングツールに関しても、5分ほどでここまで作成できました。
ChatGPTを使って効率的に要件定義を行おう
ChatGPTを活用すれば、高品質の要件定義が短時間で行えることがわかりました。
システムやアプリの機能や、画面の詳細情報など、従来の方法では多くの時間を費やしてきた作業も効率化できます。
生成された内容は、あくまでもたたき台レベルであるものの、最初からすべてを人の手で行うことを考えれば格段の進歩といえます。
このようにChatGPTなどの生成AIを使いこなせる人材になれば、業務効率が大きく向上し、他社に対して優位な形で仕事が進められるはずです。
「質の高いプロンプトでAIの能力をもっと引き出したい」「プロンプトのコツを知りたい」という方に向けて、この記事では「【超時短】プロンプト150選」を用意しています。
この資料ではジャンル別に150個のプロンプトを紹介しています。また、プロンプトエンジニアリングのコツも紹介しており、実践的な資料が欲しい方にも適しています。
無料で受け取れますが、期間限定で予告なく配布を終了することがありますので、今のうちに受け取ってプロンプトをマスターしましょう!
30秒で簡単受取!
無料で今すぐもらう執筆者
中島正雄
Webライター、ITコンサルタント、パーソナルトレーナーとして大阪を拠点に活動中。
自身はAIを活用して執筆時間をおよそ半分に削減。またコンサル先からもAIで業務改善につながったと喜ばれている。
SHIFT AIではSEOメディアにライターとして関わる。趣味はプロレス観戦。





30秒で簡単受取!
無料で今すぐもらう