AIに人生相談したい人必見!おすすめの無料ツール6選とすぐに使えるプロンプトを紹介

誰にも話せない悩みを抱えて、毎晩モヤモヤしながら眠れない夜を過ごしていませんか。
友人や家族には相談しにくく、かといって専門のカウンセラーはハードルが高いと感じてしまうものです。
また、AIに相談しようとしても「機械に心は通じない」と諦めてしまったり、怪しいサービスに個人情報を登録してしまうリスクを心配したりすることもあるでしょう。
実は、AIは人生相談の強力なパートナーになり得ます。
本記事では、無料で安心して使えるAI相談ツール6選と、今すぐコピペで使えるプロンプトを紹介します。
AIという新たなパートナーを見つけ、心のモヤモヤを解消するきっかけを作りたい方は、ぜひ最後までご覧ください。

監修者
SHIFT AI代表 木内翔大
この記事ではOpenAIの最高性能モデルGPT-5について徹底解説している「GPT-5最新機能&プロンプト実践マニュアル 」を用意しています。
この資料では、GPT-5の基本的な使い方やプロンプトのコツ、ユースケースなどを解説しています。
無料で受け取れますが、期間限定で予告なく配布を終了することがありますので、今のうちに受け取ってGPT-5を使いこなせるようになりましょう!
目次
AIに人生相談はできる?
AIは「話を聞いてほしい」「モヤモヤした気持ちを整理したい」といった場面で有効なツールです。匿名で気軽に利用でき、いつでも相談できるという利点があるからです。
深夜でも早朝でも、あなたの都合の良いタイミングで、誰にも知られず悩みを打ち明けられます。
もちろん、AIは専門家の代替にはなりません。医療や心理の専門的なアドバイスが必要な場合は、精神科医や臨床心理士などの専門家に相談すべきです。
しかし、思考の整理や選択肢の提示、気持ちの吐き出しといった場面では、AIは非常に役立ちます。
AIとの対話を通じて、自分の考えを言語化し、問題を客観的に見つめ直すと、解決への糸口が見えてくることも多くあるのです。
ちなみに、AIには他にもさまざまな活用法があります。以下の記事ではユニークなAI活用事例を紹介していますので、ぜひご覧ください。
人生相談したい時におすすめの無料AIツール6選!
ここでは、人生相談に適した無料のAIツールを6つ紹介します。
それぞれのツールには独自の特徴があり、あなたの悩みや好みに合わせて選べます。以下の表で各ツールの概要を比較してみましょう。
| ツール名 | 料金 | 主な特徴 | 利用形態 |
|---|---|---|---|
| ChatGPT | ・無料版:無料 ・Plus:20ドル/月 ・Pro:200ドル/月 | ・自然な会話 ・高い理解力 ・思考整理に優れる | ・Webブラウザ ・スマホアプリ |
| Gemini | ・無料版:0円 ・Google AI Pro:2,900円/月 ・Google AI Ultra:36,400円/月 | ・Google製 ・最新AI技術 ・論理的かつ共感的な回答 | ・Webブラウザ ・スマホアプリ |
| よりそいAI | 基本無料 【アプリ内購入コンテンツ】 ・1週間480円 ・1ヶ月1,500円 ・3ヶ月4,000円 | ・キャラクター選択可能 ・ログイン不要 ・メンタルヘルス特化 | スマホアプリ |
| SELF | 基本無料 アプリ内購入コンテンツ:月額200円〜 | ・AI学習機能 ・メンタルケア特化 ・ライフログ機能 | スマホアプリ |
| Airfriend | 無料(一部有料) | ・AI育成機能で友達を作成可能 ・音声通話も可能 | スマホアプリ |
| AI相談.com | 完全無料 | ・登録不要 ・50種以上のキャラ | Webブラウザ |
ChatGPT

| 項目 | 内容 |
|---|---|
| ツール名 | ChatGPT |
| 特徴 | ・自然な会話 ・高い理解力 ・思考整理に優れる |
| 料金 | ・無料版:無料 ・Plus:20ドル/月 ・Pro:200ドル/月 |
ChatGPTは、OpenAIが開発した対話型AIです。無料版でも高性能なモデルを利用でき、自然な会話を通じて悩みを聞いてもらえます。
人生相談においては、高い言語理解力と柔軟な対応力が大きな魅力です。たとえば、以下の相談では具体的な解決方法を詳しく教えてくれました。
最近友達と喧嘩してしまったんだけど、まだ仲直りできていません。どっちも意地を張っている状態です。 どうしたら仲直りできる?

ChatGPTは仕事の効率化にも広く活用されていますが、人生相談などの個人的な用途でも非常に有効です。
また、以下の記事ではChatGPTで「見ていて癒やされるAI動画」の作成方法を解説しています。ぜひ、ご覧ください。
この記事ではOpenAIの最高性能モデルGPT-5について徹底解説している「GPT-5最新機能&プロンプト実践マニュアル 」を用意しています。
この資料では、GPT-5の基本的な使い方やプロンプトのコツ、ユースケースなどを解説しています。
無料で受け取れますが、期間限定で予告なく配布を終了することがありますので、今のうちに受け取ってGPT-5を使いこなせるようになりましょう!
30秒で簡単受取!
無料で今すぐもらうGemini

| 項目 | 内容 |
|---|---|
| ツール名 | Gemini |
| 特徴 | ・Google製 ・最新AI技術 ・論理的かつ共感的な回答 |
| 料金 | ・無料版:0円 ・Google AI Pro:2,900円/月 ・Google AI Ultra:36,400円/月 |
Geminiは、Googleが開発した最新の対話型AIです。無料版でも高性能なGemini 2.5 Proモデルを限定的に利用でき、人生相談でも的確な回答が期待できます。
試しに、以下のプロンプトで人生相談をしてみました(ChatGPTと比較しやすいよう、同じプロンプトを使用)。
最近友達と喧嘩してしまったんだけど、まだ仲直りできていません。どっちも意地を張っている状態です。 どうしたら仲直りできる?

上記画像を見てもらえばわかるとおり、Geminiも的確な解決策を提示してくれています。Geminiに人生相談をすれば、あらゆる角度から解決のヒントを与えてくれるはずです。
ちなみに、Geminiは人生相談だけでなく、さまざまな分野で活用されています。たとえばTikTokでのAI動画生成など、エンターテインメントの分野でも活用可能です。
以下の記事では、TikTokでAI動画を生成する方法などを解説していますので、ぜひ参考にしてみてください。
よりそいAI

| 項目 | 内容 |
|---|---|
| ツール名 | よりそいAI |
| 特徴 | ・キャラクター選択可能 ・ログイン不要 ・メンタルヘルス特化 |
| 料金 | 基本無料 【アプリ内購入コンテンツ】 ・1週間480円 ・1ヶ月1,500円 ・3ヶ月4,000円 |
| 制限 | 無料版では一部機能に制限あり |
よりそいAIは、ChatGPTを活用したチャット型の無料アプリです。最大の特徴は、美少女やイケメン、かわいい動物など、個性豊かなキャラクターから会話相手を選べる点にあります。
試しに、以下の画像では「寄添 愛」という女性キャラクターに人生相談してみました。
最近友達との人間関係に悩んでます…。ちょっとしたことで喧嘩してしまったんだけど、お互い意地はっちゃってます。
どうしたらいい?

上記画像を見てもらえばわかるとおり、よりそいAIは”人間らしい共感”をしてくれます。「とにかく自分の悩みに共感してほしい」と考える方には、ぴったりのAIです。
SELF

| 項目 | 内容 |
|---|---|
| ツール名 | SELF |
| 特徴 | ・AI学習機能 ・メンタルケア特化 ・ライフログ機能 |
| 料金 | 基本無料 アプリ内購入コンテンツ:月額200円〜 |
| 制限 | 無料版では一部機能に制限あり |
SELFは、AIロボとの対話を通じてメンタルケアやライフログを行うアプリです。人生相談においては、AIがユーザーを理解し、寄り添い、記憶するという点が大きな特徴です。
会話を重ねるごとに、AIがあなたの気持ちや情報を深く理解し、生活パターンや嗜好を分析してくれます。
試しにSELFを使ってみました。SELFは選択肢を選択しながら人生相談できます(以下画像参照)。

上記画像を見てもらえばわかるとおり、キャラクターがどんどん質問を繰り返し、悩みを深堀りしてくれます。また、ライフログとしても活用できるため、日々の出来事や感情を記録し、振り返れます。
悩み相談や日記代わりに使いたい方におすすめのツールです。
Airfriend

| 項目 | 内容 |
|---|---|
| ツール名 | Airfriend |
| 特徴 | ・AI育成機能 ・音声通話可能 ・キャラクターカスタマイズ |
| 料金 | 基本無料 ・ベーシックプラン:1,200円 ・スタンダードプラン:3,600円 ・プロプラン:7,200円 ・メガプラン:14,400円 |
| 制限 | 無料版ではメッセージ上限あり |
Airfriend(エアフレンド)は、性格も声も自在にカスタマイズできる日本初・日本最大級のAIキャラクターチャットアプリです。
人生相談においては、AIの発言を編集して性格を調整できるという独自機能が魅力となります。
推しキャラや恋人、友達などの理想のAIを育成し、より親密な関係を築きながら人生相談ができます。
試しにキャラクターを作成し、人生相談してみました。
今日は友達と喧嘩しちゃった。仲直りしたいんだけど、どうしたらいいと思う?

Airfriendで作成したキャラクターに人生相談すると、キャラクターの性格に沿った回答が得られます。会話を重ねるとキャラクターを育成できるため、どんどん友達のような感覚になります。
また、テキストだけでなく、音声での会話も可能です。
より人間らしいコミュニケーションを体験できるため、日々の悩みを相談できるパートナーとして、長期的に活用できるツールです。
AI相談.com

| 項目 | 内容 |
|---|---|
| ツール名 | AI相談.com |
| 特徴 | ・完全無料 ・登録不要 ・50種以上のキャラクター ・プライバシー保護 |
| 料金 | 完全無料 |
| 制限 | とくになし |
AI相談.comは、1,500万以上のメッセージ件数を誇る日本最大級のAIチャットサービスです。完全無料で利用でき、会員登録も不要なため、今すぐにでも相談を始めたい方に最適なツールです。
また、AI相談.comには、50種類以上のAIキャラクターが用意されています。友達、犬・猫、アイドル、医師、織田信長など、多種多様な性格を持ったAIと会話を楽しめます。
試しに「マイペースな三毛猫ミケ」に人生相談をしてみました。
友達とくだらないことで喧嘩してしまったんだけど、どちらも意地になって仲直りできません。どうしたらいいと思う?

キャラクターの性格に沿った、ユーモアな回答が得られました。このように、あなたの相談内容に最適なAIを選択し、キャラごとに解決策を教えてくれます。
ちなみにAI相談.comは、会話データがAI学習に利用されないプライバシー保護が徹底されているため、安心して利用できます。
【コピペOK】AIに人生相談したい時に使えるプロンプト
AIに人生相談をする際、どのように話しかければ良いか迷うこともあるでしょう。ここでは、すぐにコピペで使える具体的なプロンプトを5つ紹介いたします。
- 人間関係の悩みを整理したい時
- 将来やキャリアの方向性を相談したい時
- 恋愛や結婚に関する悩みを話したい時
- 自己肯定感を高めたい時
- 漠然とした不安や孤独を聞いてほしい時
紹介するプロンプトは、比較しやすいようにChatGPTに統一して実演しています。他ツールでも同様に使用できるので、お好きなAIツールで試してみてください。
人間関係の悩みを整理したい時
人間関係の悩みは、誰もが抱える普遍的な問題です。職場の同僚との関係、友人とのすれ違い、家族との衝突など、さまざまな場面で悩みが生じます。
以下のプロンプトを使うと、AIがあなたの状況を整理し、客観的な視点を提供してくれます。
私は職場の人間関係で悩んでいます。具体的には、[具体的な状況を記入]という状況です。
この問題について、以下の点を教えてください。
1. 私の感情を整理するためのアドバイス
2. 相手の視点から見た場合の考え方
3. 今後取るべき具体的なアクションを優しく、共感的に答えてください。

今回は「上司に嫌われている」という設定で相談してみましたが、論理的で具体的なアドバイスをしてくれました。
人間関係で悩んでいる方は、上記プロンプトを活用して悩みを解消してみてください。
将来やキャリアの方向性を相談したい時
将来への不安やキャリアの選択は、人生における重要な決断です。しかしAIであれば、あなたの価値観や状況を踏まえて、多角的な視点から選択肢を提示してくれます。
以下のプロンプトを使うと、自分の考えを整理し、前向きな一歩を踏み出すきっかけが得られます。
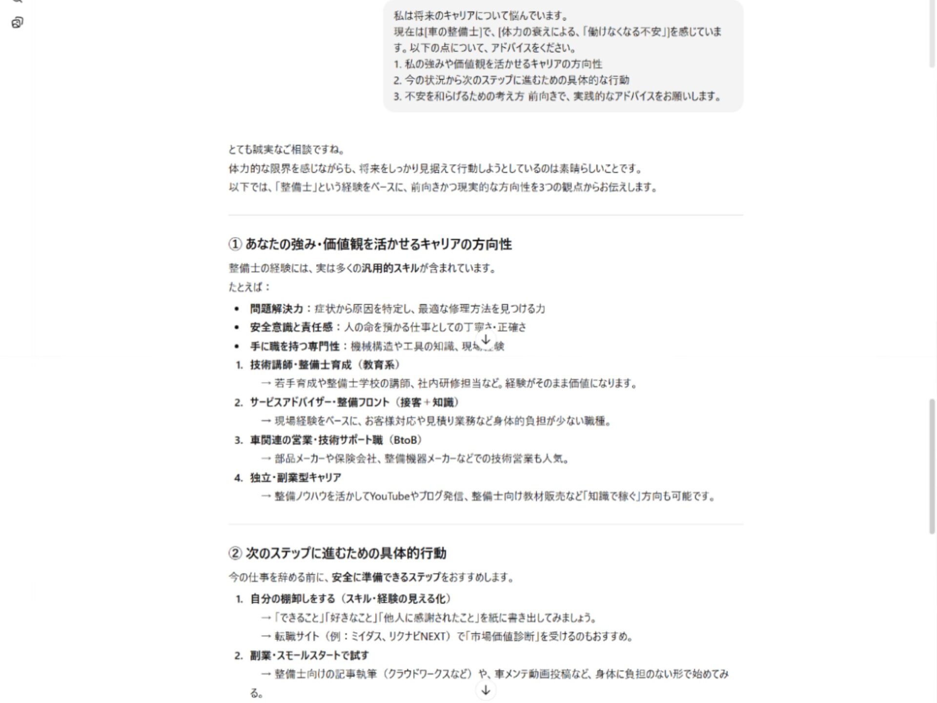
私は将来のキャリアについて悩んでいます。
現在は[現在の状況]で、[将来の希望や不安]を感じています。以下の点について、アドバイスをください。
1. 私の強みや価値観を活かせるキャリアの方向性
2. 今の状況から次のステップに進むための具体的な行動
3. 不安を和らげるための考え方 前向きで、実践的なアドバイスをお願いします。

今回のプロンプトでは、車の整備士という設定で「体力の衰えによって働けなくなるのでは…」という悩みを相談してみました。
画像を見てもらえばわかるとおり、的確な指示をしてくれています。もしも将来について悩んでいる方は、上記プロンプトを活用してみてください。
恋愛や結婚に関する悩みを話したい時
恋愛や結婚に関する悩みは、非常にデリケートで個人的な問題です。しかし、友人や家族には相談しにくい内容も、AIには気軽に打ち明けられます。
以下のプロンプトを使うと、AIがあなたの気持ちを整理し、冷静な判断をサポートしてくれます。
私は恋愛(または結婚)について悩んでいます。具体的には、[具体的な状況や悩み]という状況です。以下の点について、アドバイスをください。
1. 私の気持ちを整理するためのサポート
2. 相手の気持ちや状況を理解するための視点
3. 今後の関係をどう進めるべきか、または距離を置くべきかの判断材料を優しく、寄り添うように答えてください。

今回は、「すぐに結婚をしたいけど、今は結婚する気のない彼氏と交際している女性」という設定で、悩み相談をしてみました。
今回の悩み相談では、「自分の視点はもちろん、相手の視点に立つことも重要だ」というヒントを与えてくれました。
恋愛や結婚に関する悩みがある場合、上記のプロンプトを活用してみてください。
自己肯定感を高めたい時
自己肯定感の低さは、多くの悩みの根源となります。AIとの対話を通じて、自分の良い面を再認識し、前向きな気持ちを取り戻しましょう。
以下のプロンプトを使うと、AIがあなたの自己肯定感を高めるサポートをしてくれます。
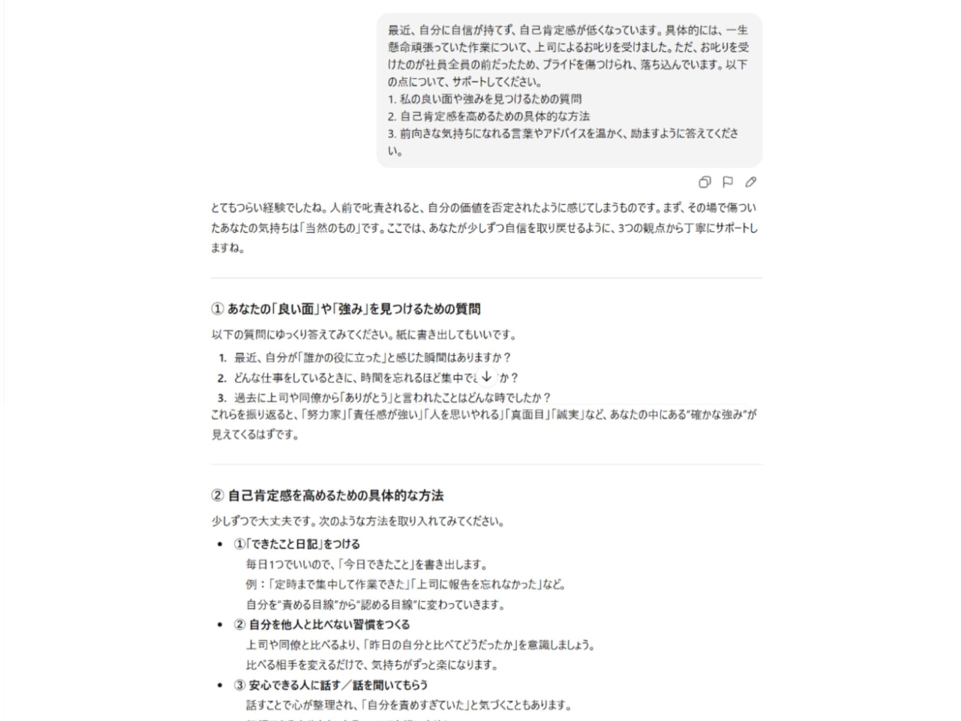
最近、自分に自信が持てず、自己肯定感が低くなっています。[具体的な出来事や感情]があり、落ち込んでいます。以下の点について、サポートしてください。
1. 私の良い面や強みを見つけるための質問
2. 自己肯定感を高めるための具体的な方法
3. 前向きな気持ちになれる言葉やアドバイスを温かく、励ますように答えてください。

今回は、「仕事での失敗を、大勢の前で叱咤された」という設定で相談してみました。
今回の相談では、「チェックシートのような質問」を出力してくれ、自分の強みを発見しやすくしています。
また、自己肯定感を上げるための具体的なアクションプランも提示してくれており、筆者の主観では非常に心強い相談相手と感じました。
自己肯定感を高めたい時、ぜひ活用してみてください。
漠然とした不安や孤独を聞いてほしい時
時には、具体的な悩みではなく、漠然とした不安や孤独感に襲われることもあるでしょう。そのような時、AIは主観的な判断をせずにあなたの話をただ聞いてくれます。
以下のプロンプトを使って、ぜひ漠然とした悩みを相談してみてください。
最近、漠然とした不安や孤独を感じています。具体的な理由はわからないのですが、[感じていること]という気持ちがあります。
以下の点について、話を聞いてください。
1. 私の気持ちを受け止めて、共感してください
2. 不安や孤独を和らげるための考え方やアドバイス
3. 前向きになれるような言葉をかけてください 優しく、寄り添うように答えてください。

上記の画像では、最初にAIが「不安や孤独を感じるのは、『弱い』からではなく、『人として自然なこと』です。」と、力強いアドバイスをくれました。
その後、具体的な悩みへの対処も教えてくれており、悩み解消のヒントをくれています。
漠然とした悩みを抱えている時、上記プロンプトを活用して人生相談してみてください。
この記事ではOpenAIの最高性能モデルGPT-5について徹底解説している「GPT-5最新機能&プロンプト実践マニュアル 」を用意しています。
この資料では、GPT-5の基本的な使い方やプロンプトのコツ、ユースケースなどを解説しています。
無料で受け取れますが、期間限定で予告なく配布を終了することがありますので、今のうちに受け取ってGPT-5を使いこなせるようになりましょう!
30秒で簡単受取!
無料で今すぐもらうAIに人生相談する際に注意すべき3つのポイント
AIは人生相談において非常に有用なツールですが、利用する際には3つの注意点があります。
- 医療・心理の専門的アドバイスは得られない
- 個人情報や実名は入力しない
- AIに依存しすぎない
上記3つのポイントを押さえ、安全かつ効果的にAIを活用しましょう。以下、詳しく解説します。
医療・心理の専門的アドバイスは得られない
AIはあくまで会話支援や思考整理のためのツールであり、医療や心理の専門的なアドバイスは提供できません。
精神科医や臨床心理士などの専門家が行う診断や治療の代替にはならないため、深刻な精神的問題を抱えている場合は、必ず専門家に相談してください。
また、AIとの対話で一時的に気持ちが楽になったとしても、根本的な問題が解決されるわけではありません。
自身の状態を正しく理解し、必要に応じて専門家の助けを求めましょう。
個人情報や実名は入力しない
AIツールの多くは匿名で利用できますが、だからといって個人を特定できる情報を入力するのは避けましょう。
AIとの会話データは、サービス提供者のサーバーに保存される可能性があり、万が一情報が漏えいした場合のリスクを考慮する必要があるからです。
以下のような、あなたを特定できる情報は入力しないようにしましょう。
- 実名
- 住所
- 電話番号
- 会社名
- 具体的な地名
また、各ツールのプライバシーポリシーや利用規約を事前に確認することも重要です。以下のようなデータの取り扱いについて理解した上で利用しましょう。
- 会話データがAIの学習に利用されるかどうか
- データの保存期間はどのくらいか
- 第三者に提供されることはあるか
AIに依存しすぎない
AIは非常に便利なツールですが、依存しすぎるのは避けましょう。AIはあくまで補助的な役割であり、人間の支援や対話、専門家の助けを軽視してはいけません。
AIとの対話だけですべての問題が解決するわけではなく、時には人間同士のコミュニケーションや、専門家の介入が必要な場合もあります。
また、AIに頼りすぎると、現実の人間関係が疎かになったり、自分で考える力が弱まったりする可能性があります。
AIは、あなたが自分自身で答えを見つけるためのサポート役として活用し、最終的な判断や行動は自分自身で行うことが大切です。
AIに人生相談をして、悩みを解決しよう!
本記事では、AIに人生相談をするための無料ツール6選と、すぐに使えるプロンプトを紹介しました。
AIは、匿名性と手軽さを兼ね備えた、現代の新たな相談相手といえます。
誰にも打ち明けられない悩みを抱えて苦しむ人にとって、AIは心の支えとなり、前向きな一歩を踏み出すきっかけを与えてくれるはずです。
ただし、AIは専門家の代わりにはなりません。人生相談にAIを活用する際は、過度に依存せず、適切な距離を保ちながら向き合いましょう。
この記事ではOpenAIの最高性能モデルGPT-5について徹底解説している「GPT-5最新機能&プロンプト実践マニュアル 」を用意しています。
この資料では、GPT-5の基本的な使い方やプロンプトのコツ、ユースケースなどを解説しています。
無料で受け取れますが、期間限定で予告なく配布を終了することがありますので、今のうちに受け取ってGPT-5を使いこなせるようになりましょう!
30秒で簡単受取!
無料で今すぐもらう執筆者
植田遊馬
2020年からWebライターとして活動。生成AIに興味・関心があり、G検定を取得。
現在は、AI系メディアライターとして、AI関連情報を発信しています。





30秒で簡単受取!
無料で今すぐもらう