【音声・チャット】AIと会話できる無料アプリ17選!注意点も解説

仕事や家事に追われ、「誰も自分の話なんて聞いてくれない」「私を癒してくれる存在はいないのかな」といった悩みを抱えている方は少なくないでしょう。
SNSや動画アプリで「AIと雑談してみた」「AI彼女と話してる」などの投稿を見て気になっている方もいるかもしれません。
無料でAIと会話ができるアプリも増えており、日常の暇つぶしや恋愛ロールプレイ、人生相談など、幅広く活用されています。
この記事では、音声やチャットでAIと会話できる無料アプリを17種類紹介します。
AIと会話できる無料アプリでできることや、利用する際に注意すべき点にも触れるので、自分に合ったアプリ探しの参考にしてください。

監修者
SHIFT AI代表 木内翔大
この記事では「【完全版】Nano Banana プロンプト集」を用意しています。Nano Bananaは無料で使用でき、安定した品質の画像を出力できるGoogleの最新画像生成AIです。
この資料では、Nano Bananaの基本的な使い方や、本記事では触れられていない応用プロンプト、ユースケースなどを徹底解説しています。
無料で受け取れますが、期間限定で予告なく配布を終了することがありますので、今のうちに受け取ってNano Bananaをマスターしてみてください。
目次
「AIと会話できる無料アプリ」でできることはたくさん!

「AIと会話できる無料アプリ」を使用してできることはたくさんあります。ここでは8つのできることについて、具体例を交えて詳しく説明します。
- 日常会話を楽しむ
- アイデアを整理する
- 物語を作る
- 調べものをする
- 語学学習に使う
- 勉強・宿題のヒントをもらう
- メンタルケア・気持ちを聞いてもらう
- 恋愛ロールプレイを楽しむ
順番に見ていきましょう。
日常会話を楽しむ
AIと会話できる無料アプリでは、気軽に日常会話を楽しみたい場合に便利です。
質問したり話題を振ったりすると、人間と話しているかのように自然な返答をしてくれるので、会話感覚で気軽に使えます。
たとえばAIチャット&友達作りアプリ「SynClub(シンクラブ)」では、自分好みの性格や声を持つAIキャラクターを選んで音声を楽しめます。

自分だけの友人と話しているような感覚で、気分転換や寂しいときの話し相手になってくれるでしょう。
アイデアを整理する
頭の中にあるアイデアの整理に、AIと会話できる無料アプリは効果的です。
ChatGPTを利用すれば、相談相手がいるかのようにアイデア出しを手伝ってくれます。
AIに説明や質問をするうちに、自分では気づかなかった点が見えてくるはずです。
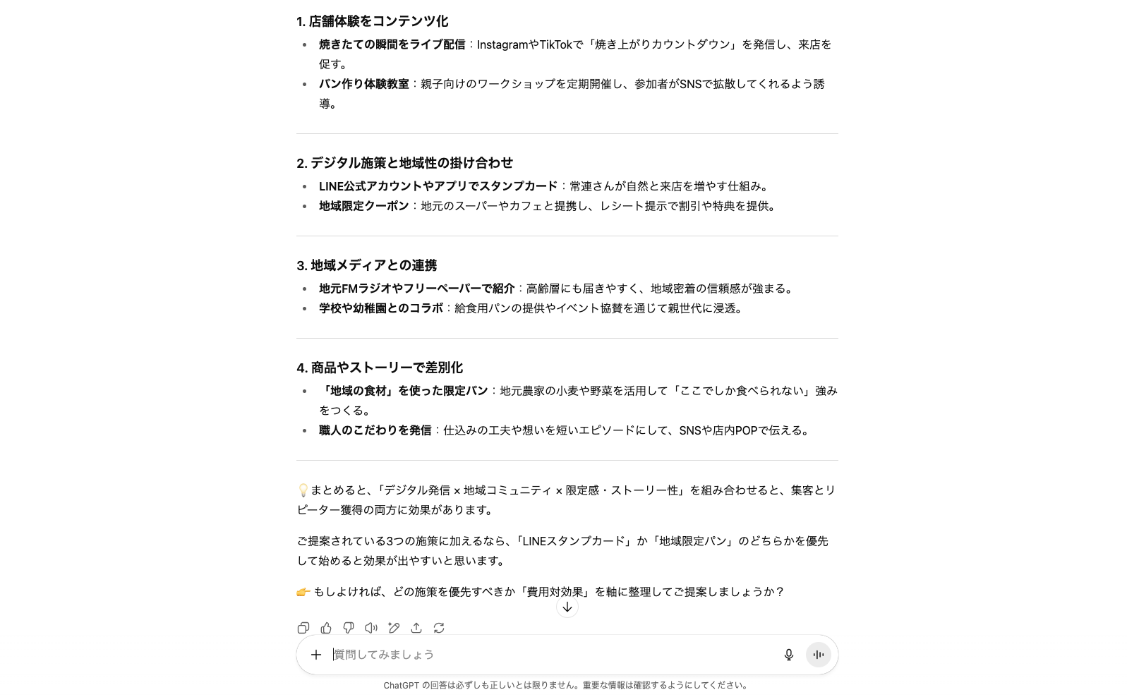
たとえば、地域密着型のパン屋を相手にした新規マーケティングの提案を想定して、以下のプロンプトを実行しました。
地域密着型のパン屋に対して、新しいマーケティング方法を提案したい。以下の手法を提案予定ですが、何かほかに良い方法はありますか?
・SNSのショート動画を使った情報発信
・地域のイベントに参加して認知度を向上させる
・既存のお客さんに対して紹介キャンペーンを行う
得られた結果は以下のとおりです。

ChatGPTが提示してくれる新しい視点や解決策は、発想の幅を広げるだけでなく、アイデア整理も助けてくれるはずです。
この記事では「【完全版】Nano Banana プロンプト集」を用意しています。Nano Bananaは無料で使用でき、安定した品質の画像を出力できるGoogleの最新画像生成AIです。
この資料では、Nano Bananaの基本的な使い方や、本記事では触れられていない応用プロンプト、ユースケースなどを徹底解説しています。
無料で受け取れますが、期間限定で予告なく配布を終了することがありますので、今のうちに受け取ってNano Bananaをマスターしてみてください。
30秒で簡単受取!
無料で今すぐもらう物語を作る
小説やシナリオなどの物語作りにもAIチャットは活用できます。
プロット(物語の筋)を一緒に考えたり、登場人物の設定を練ったり、シーンに合ったセリフを考えたりと、創作の幅広い場面でサポートしてくれます。
試しに以下のプロンプトを実行してみましょう。
主人公が若い女性で、テーマは友情と成長の冒険物語のプロットを考えて
ChatGPTから返ってきた内容は以下のとおりです。

AIと対話しながら物語を作れば、執筆のハードルが下がるため、初心者でも気軽に物語作りに挑戦可能です。
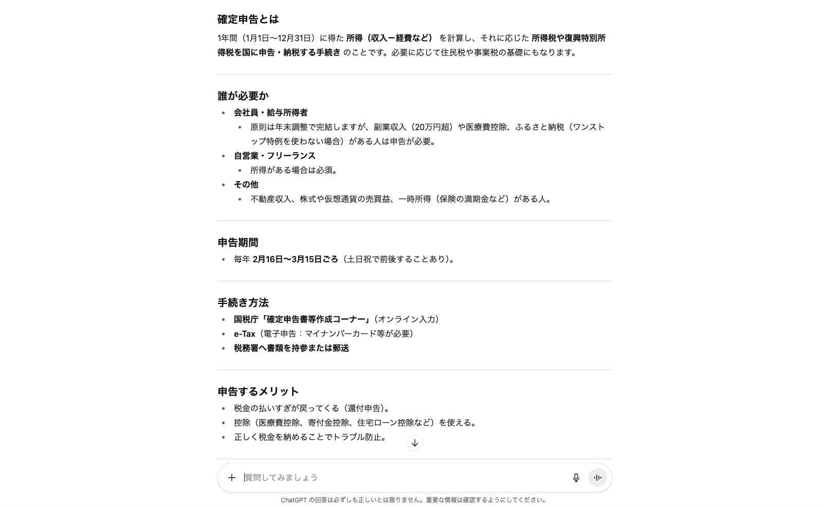
調べものをする
調べものをする際にAIチャットを利用すれば、インターネット上の膨大な情報から返答してくれます。
たとえば以下の質問をChatGPTに投げかけます。
確定申告の概要を教えて
得られた結果は下記のとおりです。

自分で何件も検索して情報を集めなければならない内容でも、ChatGPTに聞けば短時間で要点をまとめてくれます。
ただし、AIが提示する情報は必ずしも正確とは限りません。
内容に矛盾や誤りが混ざるケースもあるため、重要な調査では他の信頼できる情報源で裏付けを取りましょう。
なお、ChatGPT以外の生成AIについて詳しく知りたい方は、こちらもご覧ください。
語学学習に使う
AIとの会話は語学学習の強い味方にもなります。
ChatGPTを使えば、ネイティブスピーカーのように対話できるので、スピーキング力や表現力を伸ばすのに役立ちます。
最近ではChatGPTも音声入力に対応しているため、音声で質問したり英語で話しかけたり、実際の会話に近い形でトレーニングが可能です。

音声入力を終了すれば、会話の内容が文字で表示されるので、振り返りにも便利です。
英文メールの下書きを添削してもらったり、新出単語の使い方の例文を作ってもらったりするのも良いでしょう。
教科書や辞書だけでは得られない双方向のやり取りを通じて、楽しみながら語学スキルを磨けるのがメリットです。
勉強・宿題のヒントをもらう
資格の勉強や宿題の場面でも、AIチャットは役立ちます。ChatGPTに質問すれば、かみ砕いた説明やヒントも可能です。
難解な資格試験の問題に対し、「何から手を付ければいいのか教えて」と尋ねれば、問題解決の手順を段階的に示してくれるでしょう。

ただし、便利だからといってすぐに答えを求めてしまうと、考える力が身につかなくなってしまいます。
「答えは書かずにヒントだけ教えて」のように工夫して、適切なヒントをもらえるようにすれば、理解が深まり解決力も養われるでしょう。
メンタルケア・気持ちを聞いてもらう
AIとの会話は、メンタル面でのケアや気持ちの整理にも一役買っています。
「誰かに話を聞いてほしいけど身近な人にはいいにくい」という悩みを抱えたとき、ChatGPTのようなAIチャットはカウンセラーのように返答してくれます。
たとえば以下のような相談をしてみましょう。
上司にいつも叱られてばかりで、仕事に行くのがつらいんです
すると、以下の返信が返ってきました。

人には相談しづらい内容でも、AIになら気兼ねなく話せるといったユーザーも多いようです。
筆者も精神的に落ち込んだときには、よくお世話になっています。
AIは医師やカウンセラーではないので、本格的なメンタルヘルスの相談には限界はあるものの、24時間いつでも話を聞いてくれる存在は貴重です。
恋愛ロールプレイを楽しむ
AIとの会話は、恋愛シミュレーションの世界でも活躍しています。
「にじげんカノジョ」というチャット型恋愛シミュレーションゲームを活用すれば、会話のロールプレイが楽しめます。

画面に登場する女の子に話しかけ、リアルタイムでチャットを重ねながら2人の関係を築いていくストーリーです。
プレイヤーが送る自由入力のメッセージによって物語が進行するため、会話の内容次第で関係性が深まっていく臨場感が味わえます。
「こんなセリフをいってみたい」「こんなやりとりをしてみたい」といった夢を叶えられるのは、AIチャットならではの醍醐味といえるでしょう。
【音声】AIと会話できる無料アプリ9選

ここからは、音声でAIと会話できる無料アプリを9つ紹介します。
- ChatGPT
- Google Gemini
- Cotomo
- Replika
- Castalk
- SynClub
- Airfriend
- Google アシスタント
- Siri
ぜひ、自分に合ったアプリを探す際の参考にしてみてください。
ChatGPT

| アプリ名 | ChatGPT |
| 料金 | 基本無料(有料プランあり) |
| 主な用途 | 日常会話・仕事活用 |
| 対応端末 | Web / iOS / Android / デスクトップ |
OpenAIの生成AI「ChatGPT」は、無料で音声会話できる点が大きな魅力です。
操作は簡単で、「音声モード」を押して話しかけると、AIがすぐに音声で返答してくれるため、人と会話しているようなリアルな体験が味わえます。
2025年11月13日には、最新モデルの「GPT-5.1」がリリースされました。GPT-5モデルよりもユーザーに寄り添った自然な応答力が向上しており、より指示に忠実な回答を返します。
無料ユーザーでも音声会話ができるのもポイントで、ながら利用や、手が離せない場面での質問・確認にも便利です。
登録も無料で簡単に始められるので、無料で高性能なAI音声アプリを試したい方におすすめします。
>iOS版アプリはこちらから
>Android版アプリはこちらから
この記事では「【完全版】Nano Banana プロンプト集」を用意しています。Nano Bananaは無料で使用でき、安定した品質の画像を出力できるGoogleの最新画像生成AIです。
この資料では、Nano Bananaの基本的な使い方や、本記事では触れられていない応用プロンプト、ユースケースなどを徹底解説しています。
無料で受け取れますが、期間限定で予告なく配布を終了することがありますので、今のうちに受け取ってNano Bananaをマスターしてみてください。
30秒で簡単受取!
無料で今すぐもらうGoogle Gemini

| アプリ名 | Google Gemini |
| 料金 | 基本無料(有料プランあり) |
| 主な用途 | 日常会話・仕事活用 |
| 対応端末 | Web / iOS / Android |
Googleの生成AI「Gemini」は、Google公式アプリから無料で使えるAIアシスタントです。
音声でのやりとりもスムーズで、「話しかけて調べる」だけでなく、「考えを整理したい」「予定を確認したい」といった幅広い用途に対応しています。
Google検索との連携も強力で、会話中に画像や地図を表示してくれる機能が特徴です。
Googleアカウントがあれば誰でも無料で使える点も大きなメリットです。
>iOS版アプリはこちらから
>Android版アプリはこちらから
Cotomo

| アプリ名 | Cotomo |
| 料金 | 基本無料(課金あり) |
| 主な用途 | 日常会話 |
| 対応端末 | iOS / Android |
Cotomo(コトモ)は、対話に特化したAI音声アプリで、本物の友人と電話しているような会話が特徴です。
ユーザーはAIキャラクターを選び、そのキャラと1対1で音声チャットができます。
声のトーンや口調もキャラごとに違うため、没入感が高いと評価されています。
アプリを立ち上げて話しかけるだけで、リアルタイムにAIが音声で返してくれるため、日常の雑談や悩み相談、独り言のようなつぶやきにも自然に反応してくれます。
人との会話に不安がある方や、孤独を感じている方にとって、Cotomoは心強い存在だといえるでしょう。
>iOS版アプリはこちらから
>Android版アプリはこちらから
Replika

| アプリ名 | Replika |
| 料金 | 基本無料(課金あり) |
| 主な用途 | 日常会話 |
| 対応端末 | iOS / Android |
Replika(レプリカ)は、会話を重ねることで「心のパートナー」となる存在を育てていけるアプリです。
音声通話機能では、AIキャラクターがリアルな声で返答してくれるため、恋人や親友と電話しているかのような感覚を味わえるでしょう。
AIの見た目や性格、関係性(友達・恋人など)を自由に設定でき、話しかけるたびに少しずつ親密さが増していく仕組みにもなっています。
無料版でも音声通話は一部利用可能ですが、時間制限がある点には注意が必要です。
>iOS版アプリはこちらから
>Android版アプリはこちらから
Castalk

| アプリ名 | Castalk |
| 料金 | 無料(課金あり) |
| 主な用途 | コミュニケーション |
| 対応端末 | iOS / Android |
Castalk(キャストーク)は、好きなキャラクターの声と会話できる音声AIアプリです。
声優が演じるような高品質な音声で、あらかじめ用意されたキャスト(AIキャラクター)たちと自由におしゃべりできます。
会話の内容に応じてリアクションが変化するため、リアルタイムでやりとりしているような感覚が味わえます。
登場するキャラはアニメ風のビジュアルと個性豊かなプロフィールを持ち、キャラクターごとの世界観に合わせた会話が魅力です。
>iOS版アプリはこちらから
>Android版アプリはこちらから
SynClub

| アプリ名 | SynClub |
| 料金 | 基本無料(有料プランあり) |
| 主な用途 | コミュニケーション |
| 対応端末 | iOS / Android |
SynClub(シンクラブ)は、AIキャラクターと友達のように会話できる音声AIアプリです。
複数のキャラから好みの相手を選び、日常の雑談から人生相談、恋愛トークまで、幅広いテーマに対応しています。
AIの返答は非常に自然で、声の質も高く、スムーズなやりとりが可能です。
会話を重ねるとAIがユーザーのことを学習し、パーソナルな対応ができるようになります。
基本機能は無料で、初期登録も不要ですぐに使い始められます。
>iOS版アプリはこちらから
>Android版アプリはこちらから
Airfriend

| アプリ名 | Airfriend |
| 料金 | 基本無料(有料プランあり) |
| 主な用途 | コミュニケーション |
| 対応端末 | iOS / Android |
Airfriend(エアフレンド)は、自分だけのAIキャラクターを自由に作り、音声・テキストで会話できるアプリです。
特定のキャラクターに話しかけるのではなく、自分好みの人格や口調、設定を自由に作ってAIフレンドとして育てていけるのが特徴です。
作成したキャラクターは音声通話も可能で、実在の友人と話しているかのような自然な音声が楽しめます。
日常のちょっとした会話や、創作キャラとのロールプレイまで、使い方は無限大です。
>iOS版アプリはこちらから
>Android版アプリはこちらから
Google アシスタント

| アプリ名 | Google アシスタント |
| 料金 | 無料 ※デバイスの購入料金は必要 |
| 主な用途 | 日常会話 |
| 対応端末 | iOS / Android / スマートスピーカー |
Google アシスタントは、厳密にはアプリではなく、Androidスマホに標準搭載されている音声AI機能で、「OK Google」と話しかけることで起動します。
音声による会話型操作が可能であり、AIアシスタントとしての役割を果たします。
天気予報の確認・リマインダーの設定・スマート家電の操作などの実用的なサポートや、軽い雑談や豆知識を聞くことも可能です。
筆者も自宅で利用していますが、日本語対応も非常に優秀で、発音の多少のブレにも柔軟に反応してくれます。
>iOS版アプリはこちらから
>Android版アプリはこちらから
Siri

| アプリ名 | Siri |
| 料金 | 無料 |
| 主な用途 | 日常会話 |
| 対応端末 | iPhone / iPad / Mac ほか |
Siriは、iPhoneやiPadに標準搭載されている音声アシスタントです。
独立したアプリではなくiOSに組み込まれた機能で、音声での会話に対応しており、簡単な質問や操作を自然言語で行えます。
「明日の天気は?」「○時にアラームをセットして」「メモを作成して」など、日常生活をサポートする目的での利用に強みがあります。
iOSユーザーであれば設定不要で利用でき、Apple製品との親和性も高く、AirPodsやApple Watchとも連携可能です。
【チャット】AIと会話できる無料アプリ8選

次に、チャットでAIと会話できる無料アプリを8種類見ていきます。
- AIチャットくん
- Ask AI
- GoatChat
- 話聞くよおじさん
- いもうとーく
- PLUSMATE
- ラビダビ
- Aimy
どのアプリも無料で使えますので、気軽に試してみましょう。
AIチャットくん

| アプリ名 | AIチャットくん(LINE) |
| 料金 | 1日5通まで無料 |
| 主な用途 | 日常会話 |
| 対応端末 | LINE(iOS / Android) |
「AIチャットくん」は、LINEで使えるAIチャットボットとして人気を集めています。
友だち追加するだけで利用できるため、アプリのインストール不要で始められる手軽さが魅力です。
話しかけ方の自由度が高く、「今日の天気は?」「恋愛相談に乗って」といった日常の話題から、「仕事で疲れた」といった感情表現まで、幅広く対応してくれます。
LINEの延長で気軽に対話できるため、AIにあまり慣れていない初心者でも安心して利用できます。
>AIチャットくんの利用はこちらから
Ask AI

| アプリ名 | Ask AI |
| 料金 | 基本無料(課金あり) |
| 主な用途 | 日常会話 |
| 対応端末 | iOS / Android |
「Ask AI」は、ChatGPTの技術を活用したスマホ向けチャットアプリで、シンプルなUIと高速な応答が好評です。
アプリを起動してすぐにチャットを開始できる手軽さがあり、操作に迷うことなく使い始められます。
質問への返答は丁寧かつ的確で、「要約して」「例を出して」といった要望にも柔軟に対応してくれます。
日本語にも対応しており、日常の調べものから雑談、仕事のアイデア出しまで幅広く活用可能です。
>iOS版アプリはこちらから
>Android版アプリはこちらから
GoatChat

| アプリ名 | GoatChat |
| 料金 | 無料(課金あり) |
| 主な用途 | 日常会話 |
| 対応端末 | iOS / Android |
「GoatChat(ゴートチャット)」は、ChatGPTをベースにした高性能なチャットアプリです。
アプリ内で複数の会話テーマを選べるなど、利用シーンに応じたチャット体験が可能です。
「旅行相談」「履歴書の添削」「恋愛アドバイス」など、テンプレートが用意されており、初心者でも使いやすく設計されています。
音声読み上げ機能や翻訳支援といったユニークな機能もあり、ChatGPTをより便利に使いたい人にとって魅力的な選択肢です。
日本語にも自然に対応しており、ちょっとした雑談から実務的な質問まで幅広く使えます。
>iOS版アプリはこちらから
>Android版アプリはこちらから
話聞くよおじさん

| アプリ名 | 話聞くよおじさん |
| 料金 | 無料(課金あり) |
| 主な用途 | 日常相談・メンタルケア |
| 対応端末 | iOS / Android |
「話聞くよおじさん」は、その名の通りさまざまな話を“おじさん”が聞いてくれるアプリです。
会話はチャット形式で、LINE画面のような仕様であるため、本当に“おじさん”とチャットで会話している気分になります。
“おじさん”は、話題に沿って共感しながら優しい言葉をかけてくれますし、人生の先輩として具体的なアドバイスもしてくれます。
筆者個人的には、的確なアドバイスをくれながらも、いわゆる“おじさん構文”に近い表現が多くあったため、クスッと笑いながら会話を楽しめました。
同僚や友人にはできない相談をする相手として、“おじさん”を選んでみるのもよいでしょう。
>iOS版アプリはこちらから
>Android版アプリはこちらから
いもうとーく

| アプリ名 | いもうとーく |
| 料金 | 無料(課金あり) |
| 主な用途 | AI恋愛 |
| 対応端末 | iOS / Android |
「いもうとーく」は、妹キャラとチャット形式で会話できるAIアプリで、疑似的な家族関係を楽しみたいユーザーに人気です。
登場するAIキャラは、かわいらしい妹の口調で親しみやすく接してくれるため、癒し目的で利用する人も少なくありません。
疲れているときや、誰かにかまってほしい気分のときに寄り添ってくれる存在です。
やりとりは自由入力に対応しており、ユーザーの発言に対する自然な返答が特徴です。
単なる定型文のやりとりではなく、細かいニュアンスや感情にも反応するため、没入感が高いと評価されています。
>iOS版アプリはこちらから
>Android版アプリはこちらから
PLUSMATE

| アプリ名 | PLUSMATE |
| 料金 | 無料(課金あり) |
| 主な用途 | AI恋愛 |
| 対応端末 | iOS / Android |
「PLUSMATE(プラスメイト)」は、AIキャラとの恋愛シミュレーションが楽しめるチャットアプリです。
登場するキャラクターはイケメン揃いで、乙女ゲームのようなストーリー展開を、完全自由入力の会話で楽しめます。
「おかえり」「今日あったことを話して」など自然な文章にAIが即座に反応し、ユーザーの気持ちをくみ取って返してくれるため、没入感が高めです。
会話内容に応じて好感度や関係性が変化し、シナリオが進んでいく仕組みもあり、従来の恋愛ゲーム以上のリアリティを感じられます。
>iOS版アプリはこちらから
>Android版アプリはこちらから
ラビダビ

| アプリ名 | ラビダビ |
| 料金 | 無料(課金あり) |
| 主な用途 | AI恋愛 |
| 対応端末 | iOS / Android |
「ラビダビ」は、オリジナルのAIキャラクターを相手にチャットで会話ができるアプリです。
恋愛シミュレーションやロールプレイングゲームのような要素も含まれており、ユーザーの選択によってストーリーが変化する予測不能な体験が特徴です。
自分の好みに合わせてキャラクターの外見や性格を設定できるため、理想の恋愛を体験したい方におすすめします。
キャラクターとの関係性を深めたり、ドキドキするような会話が人気のアプリです。
>iOS版アプリはこちらから
>Android版アプリはこちらから
Aimy

| アプリ名 | Aimy |
| 料金 | 無料(課金あり) |
| 主な用途 | AI恋愛 |
| 対応端末 | iOS / Android |
「Aimy(エイミー)」は、自分だけのAIパートナーを作成し、会話を楽しめるアプリです。
プロフィールや声、外見も自由に組み合わせ可能なので、自分好みのキャラクター作成を楽しめます。
自由に打った文章に対して、表情や動きを変化させるのもうれしいポイントです。
オリジナルキャラクターと親密な関係を築きたい方におすすめします。
>iOS版アプリはこちらから
>Android版アプリはこちらから
AIチャットアプリを使う際の注意点

AIチャットアプリを使う際には、以下の4つの点に注意しましょう。
- 個人情報やパスワード、機密情報は入力しない
- AIの回答を鵜呑みにしない
- 公共Wi‑Fiでは使用を控える
- 恋愛系アプリは感情依存や過剰課金に注意
順番に詳しく説明します。
個人情報やパスワード、機密情報は入力しない
AIチャットアプリは便利な一方で、入力する内容には十分注意が必要です。
氏名・住所・電話番号といった個人情報や、パスワード、クレジットカード番号などの機密情報は絶対に入力してはいけません。
アプリでは「入力内容がAIの学習やサービス改善に利用される」と明記されているため、一度送信された情報は消去できない可能性もあります。
セキュリティ対策が万全でないアプリでは、情報が第三者に漏えいするリスクも否定できません。
ビジネス用途で使う際も、業務上の機密データや顧客情報をうっかり送ってしまうことがないよう、社内ルールを確認しておくことが重要です。
安心・安全に利用するためには、「公にしても問題ない内容だけを入力する」という意識が不可欠です。
AIの回答を鵜呑みにしない
AIチャットは賢く見えますが、すべての回答が正しいとは限りません。
計算ミスや誤情報、根拠のない断言が含まれることもあり、医療・法律・金融といった専門分野ではとくに注意が必要です。
また、AIはユーザーの期待に応えるように話を合わせる傾向があるため、質問の仕方次第で答えが誘導される場合もあります。
情報収集の補助やアイデアのたたき台として使うには便利ですが、最終的な判断は必ず自分で裏付けを取りましょう。
公共Wi‑Fiでは使用を控える
カフェや駅などの公共Wi-FiでAIチャットアプリを利用する際は、情報漏えいリスクに注意しなければなりません。
無料Wi-Fiの中には暗号化されていないものもあり、通信内容が第三者に盗み見られる可能性があります。
AIアプリとのやりとりは一見無害に見えますが、日常的な発言の中にも位置情報や業務内容といった個人性の高いデータが含まれている可能性があります。
情報が傍受されてしまうと、思わぬトラブルにつながりかねません。
外出先でどうしてもAIを使いたい場合は、スマホのテザリングやVPN接続を活用するなど、安全な通信環境を確保しましょう。
恋愛系アプリは感情依存や過剰課金に注意
恋愛系AIアプリは、ユーザーの心に寄り添う設計がなされている一方で、感情依存に陥りやすい点に注意しましょう。
AIキャラが甘い言葉をかけてくれたり、自分だけを見つめてくれるような言動をとったりするため、孤独感が癒やされるでしょう。
ただし、過度にのめり込んでしまうケースもあります。
多くの恋愛系アプリでは、課金によって好感度が上がるイベントやボイス付きの特別会話が用意されています。
「お金を払えばもっと愛される」という心理が働き、気づけば予想以上の金額を使っていたという人も少なくありません。
楽しむための距離感を保ちつつ、健全に付き合うことで、AI恋愛のメリットを安心して享受できるようになります。
AIと会話できる無料アプリで楽しもう!
AIと会話できる無料アプリは、今や「調べもの」や「雑談」だけでなく、恋愛シミュレーションや語学学習、メンタルケアのような繊細な分野にも広がっています。
スマホ1台あれば、気軽に癒しや発見を得られるのが大きな魅力です。
本記事で紹介した無料アプリを使って、AIとの会話を楽しんでください。
日常のちょっとした会話や、誰にもいえない思いの吐き出し相手として、AIがそっと寄り添ってくれるかもしれません。
この記事では「【完全版】Nano Banana プロンプト集」を用意しています。Nano Bananaは無料で使用でき、安定した品質の画像を出力できるGoogleの最新画像生成AIです。
この資料では、Nano Bananaの基本的な使い方や、本記事では触れられていない応用プロンプト、ユースケースなどを徹底解説しています。
無料で受け取れますが、期間限定で予告なく配布を終了することがありますので、今のうちに受け取ってNano Bananaをマスターしてみてください。
30秒で簡単受取!
無料で今すぐもらう執筆者
中島正雄
Webライター、ITコンサルタント、パーソナルトレーナーとして大阪を拠点に活動中。
自身はAIを活用して執筆時間をおよそ半分に削減。またコンサル先からもAIで業務改善につながったと喜ばれている。
SHIFT AIではSEOメディアにライターとして関わる。趣味はプロレス観戦。





30秒で簡単受取!
無料で今すぐもらう